Impacts on the provision of ecosystem services by marine fish
Ecosystem services are the benefits that the environment brings to human wellbeing. Several anthropogenic pressures have been identified as responsible for impacting the ecosystem services (ES) linked to fish populations. The highest impacts have been observed on those ES where fish provide biomass and raw material to regulate food webs, even providing genetic material for aquaculture. Other services linked to fish are the regulation of climate change and sediment quality, or pest control: the impacts in these cases are low.
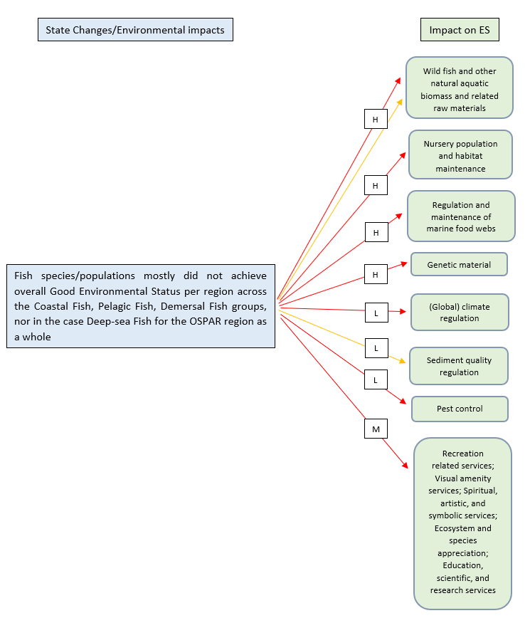
This chapter evaluates the impact that changes in the environmental state of fish, as described in the State section , exert on the ecosystem services that the North-East Atlantic provides. The chapter was developed through a literature review combined with expert judgement, using the same methodology across all thematic assessments. Several workshops involving ecosystem services experts and fish experts were held to discuss and agree the presented results. A detailed description of the anthropogenic pressures that impact fish state, and thus the provision of ecosystem services, is provided in the Pressure section . The following provides further details of the role that fish (and their state) have in relation to the provision of ecosystem services outlined in Figure I.1.

Figure I.1: Schematic depicting the 'State (changes)’ - ‘Impacts on ES’ linkages for the Fish Thematic Assessment. The ecosystem services shown are those considered most relevant to the Fish Thematic Assessment. Each arrow also denotes an expert estimate of the nature and magnitude of the impact (yellow arrow = neutral impact, red arrow = negative impact; H = high impact, M = medium impact, L = low impact)
Wild fish and other natural aquatic biomass and related raw materials:
Fish represent an important food source, not only for their natural predators but also for humans, directly through capture fisheries. Fish also represent critical biomass in aquaculture, both as feed and as a source of broodstock (Holmlund and Hammer, 1999).
It has been observed that decreases in fish body size (due to environmental pressures and impacts associated with human activities) can have negative consequences on egg production, nutrient transport and, in turn, on ecosystem services such as ‘Regulation and maintenance of marine food webs’ and ‘Wild fish and other natural aquatic biomass and related raw materials’ (Oke et al., 2020; Tavares et al., 2019).
This ecosystem service also contributes to activities such as recreational fishing, via biomass provisioning (Holmlund and Hammer, 1999).
Regulation and maintenance of marine food webs:
Fish consumption of marine organisms plays an important role in regulating trophic structure by influencing the stability, resilience, and dynamics of the marine food web. Moreover, the role that fish play in regulating the balance of the food web changes as their life stages change. For example, a larval fish feeds on zooplankton, playing a role in controlling the latter's abundance. Adult stages of fish, which may be piscivorous, can exert strong top-down control along the food chain through predation of zooplanktivores (adult fish or larval stages feeding on zooplankton) (Hocevar and Kuparinen, 2021). Predation by piscivores leads to a decrease in predation pressure on zooplankton, which in turn increases the predation on phytoplankton. The degree to which fish influence the regulation of food web dynamics can vary depending on the physical and climatic conditions to which they are subjected (Holmlund and Hammer, 1999). For this reason, the environmental pressures associated with human activities that may lead to physical changes in the water, for example its temperature and chemical conditions, may in turn impact fish physically or non-physiologically (environmental impacts) and induce changes in the provision of the ecosystem service of maintenance of food web dynamics. Fish, including eggs and larvae, are also a source of food for various species of marine mammals and birds and passively contribute to sustaining the food web. Several tonnes of fish in the OSPAR Maritime Area are eaten annually by seabirds, which in turn produce phosphate-rich faeces that, when deposited on islands or in coastal areas, stimulate, for example, the production of macro-algae (Holmlund and Hammer, 1999). Moreover, large fish can contribute to food web maintenance and the enhancement of primary productivity via nutrient transport (Tavares et al., 2019). In this regard, the sensitive fish species that are considered by indicators such as ‘Population abundance of sensitive fish species are those characterised by ‘K-type’ life-history traits (e.g., large body size), and these contribute to the maintenance of food webs (OSPAR 2017h; Tavares et al., 2019). In a similar way, a decline in the abundance of such species can negatively affect food webs (Tavares et al., 2019).
Nursery population and habitat maintenance:
In recent years it has been argued that ecosystems should be considered not simply as made up of taxa (species and genus) but as groups of organisms with different life history traits (LHTs). These are characteristics like morphology, behaviour, demography and physiology (Violle et al., 2007). Exploring communities and ecosystems with approaches based on traits can help shed light on ecosystem functioning (Tavares et al., 2019). For example, in fish, body mass (trait) is associated with nutrient transport (ecosystem function) which, in turn, facilitates a contribution to the ecosystem service of ‘Regulation and maintenance of marine food webs’ by enhancing primary productivity (Tavares et al., 2019). Consequently, if these traits are adversely affected, for example due to habitat loss or exposure to pollutants, the provision of ecosystem services will also be negatively affected.
Many fish species have different habitat requirements throughout their life stages. For example, many spawn offshore and live in inshore or in coastal habitats as juveniles. Such behaviour is responsible for the flux of eggs and larvae towards the coast, where they represent an important food source for many juvenile individuals that will constitute the future adult biomass (Brown et al., 2022).
Genetic material:
Fish act as important gene pool storage which contributes both as an intermediate ecosystem service to the provision of wild biomass (wild fish and other natural aquatic biomass and related raw materials), through gene and gamete supply, and as a final ecosystem service in which cells, tissues and/or the whole fish are taken from their natural environment and used for purposes such as blue biotechnology (Haines-Young and Potschin, 2018; Holmlund and Hammer, 1999). Thus, this ecosystem service also contributes to the ecosystem service of biomass and raw materials from in-situ aquaculture, as it provides genetic material for breeds development in aquaculture (Haines-Young and Potschin, 2018).
(Global) climate regulation:
The oceans can function both as sinks and as carbon sources. Carbon fixation increases with high primary production. Fish populations and their changes in abundance can contribute to an increase or decrease in carbon fixation by the marine ecosystem. When, for example, zooplankton decrease following an increase in zooplanktivorous fish, primary producers (carbon fixers) increase and so does carbon fixation. However, the opposite situation can also take place, contributing to a (local) decrease in carbon fixation by primary producers (phytoplankton). This illustrates how variations in fish populations in relation to changes in food web dynamics (‘Regulation and maintenance of marine food webs’) can also contribute to climate regulation through indirect changes in carbon fluxes to the atmosphere (Holmlund and Hammer, 1999).
Sediment quality regulation:
When fish spawn, rest or feed on or near the seabed, they can also contribute to influencing microbial communities in marine sediments and other conditions vital to benthic organisms (Holmlund and Hammer, 1999). For example, by excavating sandflats for food, fish such as stingrays cause oxygen and organic matter to penetrate deeper into the sediments, supporting the biogeochemical cycles and microbial communities that drive these processes (Hammerschlag et al., 2019). In addition, bioturbation (the mechanical action of moving the sediment) by fish can play an important role in nutrient-poor environments because nutrients released from the sediment into the water can be incorporated into primary production (Holmlund and Hammer, 1999). Thus, fish activity that contributes in part to the regulation of marine sediment quality can also contribute positively to the maintenance of the trophic web (‘Regulation and maintenance of marine food webs’) through a positive effect on primary production.
Pest control:
Through their role in helping to maintain a balanced food web (‘Regulation and maintenance of marine food webs’), fish also indirectly contribute to the ecosystem service of pest control. Pest control (from non-indigenous species to jellyfish bloom) is underpinned by a balanced food web and therefore all components of the marine ecosystem are relevant to the provision of this ecosystem service, including fish (Culhane et al., 2019).
Recreation-related services:
Onsite observation of fish, for example in reef habitat, can be done through activities such as diving (Holmlund and Hammer, 1999). Therefore, negative impacts on the health of fish and a decline in their abundance may in turn negatively impact the benefit that many people derive from non-consumptive activities.
Visual amenity services:
Fish can convey a sense of place through direct observation or through artistic representations (for example, works of art that use marine wildlife as inspiration; UK NEA, 2011c). However, precisely because this ecosystem service can also be enjoyed offsite, for example through observation of artistic representations, a decline in fish can also have a neutral impact on this ecosystem service as it is not directly influenced by the current state of fish populations (Culhane et al., 2019).
Spiritual, artistic, and symbolic services:
Fish can be a source of inspiration for various types of artistic expression, such as painting and drawing. However, precisely because this ecosystem service can be also enjoyed offsite, for example through artistic representations, a decline in fish abundance can also have a neutral impact on this ecosystem service as it is not directly influenced by the current state of fish populations (Culhane et al., 2019).
Ecosystem and species appreciation:
This ecosystem service represents the value placed on species (charismatic or not) of fish simply by knowing that they exist and that they and their natural environment are in good state, even if perhaps the very people who place this value on them will never see them. This ecosystem service also includes knowing that future generations will have the opportunity to enjoy fish. Therefore, a significant decline in fish populations can negatively affect the provision of this service.
Education, scientific, and research services:
The characteristics and functions of fish populations provide information to scientists and managers. For example, fish abundance is such that they can easily be sampled for gene composition, taxonomic and other studies (Holmlund and Hammer, 1999). Fish are a central topic in scientific research, as evidenced by the large number of studies involving fish found in various online literature databases. Also, the public display of captive fish, for example in aquariums, can make people more aware and appreciative of them. However, precisely because this ecosystem service can be enjoyed offsite, for example by visiting a museum, a decline in fish populations can also have a neutral impact on this ecosystem service as it is not directly influenced by the current state of fish populations (Culhane et al., 2019).

Public displays of captive fish can make people more aware and appreciative of them. © Shutterstock
| State | Response |

