Marine mammals are thought to have mainly positive impacts on marine ecosystem services
The impacts of marine mammals on ecosystem services in the OSPAR Regions have not been quantified in this report, as impact indicators on ecosystem services have yet to be developed and implemented. Based on expert judgement, a few overall comments are provided here:
- As top predators, marine mammals exert a top-down control in marine ecosystems which is important for the sustained provision of current services;
- Large marine mammals, such as whales, contribute to climate regulation through the accumulation of large amounts of carbon in their bodies or by enhancing primary production (the so-called ‘whale pump’);
- Decreased abundance of marine mammals may lead to reduced top-down control on food webs; to biodiversity loss / decline; or to reduction of the benefit that many people derive from experiencing marine mammals in the wild;
- Mainly positive impacts of marine mammals on ecosystem services were identified by Thematic Assessment (TA) experts. However, these are currently not quantified;
- A thorough assessment of the impacts on ecosystem services requires the development and implementation of dedicated impact indicators.
Impacts on Ecosystem Services: Method for the development of the Schematic
This section evaluates the impact that changes in the state of marine mammals observed in the QSR 2023 assessments has on the ecosystem services that the North-East Atlantic provides. It was developed through literature review combined with expert judgement, using the same methodology across all thematic assessments. Several workshops involving ecosystem services experts and marine mammal experts were held to discuss and agree the results presented below.

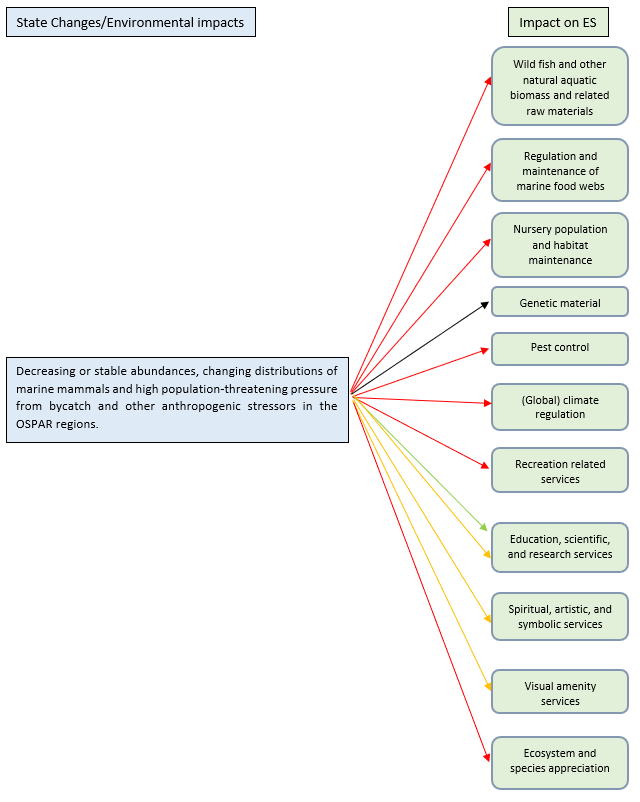
Figure I.1: Schematic depicting the ‘State (changes)’ – ‘Impacts on ES’ linkages for the Marine Mammals Thematic Assessment. The ecosystem services (ES) shown are those considered most relevant in relation to the Marine Mammals Thematic Assessment. Each arrow also denotes an expert estimate of the nature and magnitude of the impact (black arrow = recognition of the existence of the impact but no clear negative or positive impact (uncertain nature), orange arrow = neutral impact, red arrow = negative impact, green arrow = positive impact)
Detailed rationale for the role that marine mammals (and their state) play in the provision of ecosystem services
Besides the physical damage or death of organisms, which can negatively affect ecosystem services in a relatively straightforward way, it should be noted that the alteration of feeding behaviour, reproductive behaviour, fertility, reproductive success, mobility and other characteristics as a result of different environmental impacts can also affect ecosystem services. It is known that the introduction of non-indigenous species, exposure to marine litter or other substances (e.g., contaminants such as PBDEs or PCBs) can lead to alterations in reproductive rates, fecundity and metabolic mechanisms, while disturbances related to noise and other human activities can cause impacts such as displacement from habitats. Human presence with its activities (e.g., ecotourism, coastal and offshore constructions, ship traffic, and related underwater noise) can create disturbance to marine mammals, leading to temporary or permanent loss of breeding, nursery, haul-out and feeding habitats or displacement from such areas. This leads to increased energy expenditure and loss of energy gains for affected individuals, with negative consequences for survival, reproduction (reproductive success/output) and fitness (OSPAR BDC, 2021b). Habitat loss and changes in marine mammal distribution can also result from impacts on the behaviour of marine mammals. Alterations in diving, swimming direction and migration routes, breathing and resting patterns, vocalisation, changes in avoidance behaviour and masking may result from exposure to underwater noise (for more details see the Underwater Noise Thematic Assessment and other pressure-related thematic assessments). Behavioural impacts may also result from exposure to electromagnetic fields (EMF), for example from installed electricity cables (OSPAR BDC, 2021b), although there is currently very limited evidence of the effects of EMF on marine mammals.
Marine mammals may be injured and/or killed (including (local) extinction) as a result of collision (e.g., with tidal devices, commercial or recreational vessels), by-catch (during commercial or recreational fisheries), extraction (commercial or traditional whaling and seal hunting still present in some OSPAR Contracting Parties), exposure to underwater noise (e.g., from seismic surveys or pile-driving associated with the offshore industry – for more details see physiological impacts in ' Underwater Noise Thematic Assessment '), ingestion, entanglement, and diseases caused by /associated with marine litter (for more details see the Marine Litter Thematic Assessment ), and exposure to and bioaccumulation of synthetic and non-synthetic substances (for more details see the Hazardous Substances Thematic Assessment ). All these impacts affect the health, survival, abundance, and distribution of marine mammals in the OSPAR Maritime Area (OSPAR BDC, 2021b).
Several traits have been identified in the literature relating to categories such as morphology, behaviour, demography and physiology that are comparable across different groups of marine megafauna (large fishes, marine mammals, and seabirds) and underpin the ecosystem functions performed by these organisms, in turn supporting the provision of ecosystem services by these groups. These traits include body size, body mass, migration, mortality rate, fecundity, reproductive success, survival rate, reproductive location and feeding strategy. For example, mobility and mortality rate (traits) are associated with nutrient transport (ecosystem function), which in turn enables the provision of ecosystem services such as nursery population and habitat maintenance (through biodiversity promotion) and regulation and maintenance of marine food webs (through nutrient cycling) (Tavares et al., 2019). Consequently, if these traits are adversely affected, for example due to habitat loss or exposure to pollutants, negative consequences for the provision of ecosystem services can be expected. The identification of links between state changes /environmental impacts and ecosystem services was also based on this reasoning.
Indeed, given the observed improvement in the status of marine mammal populations a positive impact on the provision of associated ecosystem services can be expected. The opposite is to be expected when a population declines. The following elaborates on the role that marine mammals (and their state) play in the provision of an ecosystem service. In this respect, it should be noted that most of the existing literature concerning ecosystem services does not deal with those services provided specifically by a single functional group of marine mammals such as seals, but rather mainly with ecosystem services provided by marine mammals as a whole. Therefore, in analysing the link between marine mammals (and their state) and ecosystem services, reference will often be made to the generic role that marine mammals play in the provision of ecosystem services.
Wild fish and other natural aquatic biomass and related raw materials:
Although marine mammals still constitute dietary components in some parts of the world, they are often excluded from the definition of seafood (Ziegler et al., 2021). Today, whale meat is consumed, albeit in a significantly limited way, by local communities for subsistence and as a cultural practice (thus also related to spiritual, artistic, and symbolic services), in countries such as Iceland, Norway and Greenland, and in the Faroe Islands (Cook et al., 2020; NAMMCO, 2021a; NAMMCO, 2021b). Among Icelanders, for example, there has been limited consumption of whale meat in the post-World War II period; rather, it is promoted to tourists as a novelty food product or exported (Cook et al., 2020). Seals in the North-East Atlantic area are also still hunted for their meat and related raw materials. In Greenland, Inuit culture is still found to be based more on subsistence hunting than fishing. Nowadays, there is still a food preference for traditional Greenlandic foods, including seal meat, over other types of (often imported) foods. Among the most frequently hunted seal species are the harp seal and the hooded seal, while the grey seal and harbour seal are protected species. As an indirect consequence of EU seal policy, which prohibits the trade of seal (by-)products, seal hunting in Greenland has recently decreased. However, seal meat is still consumed by locals in Greenland and sold in local open markets along with seal skins, which are the most commercially valuable by-product (Ziegler et al., 2021). Historically in Iceland, seal hunting focused almost exclusively on seal pups, which were caught primarily for their skin. Although less significant, the meat, blubber, and fins also played a role in local human consumption in the past.

Seal skins are a commercially valuable by-product sold in local markets in Greenland. © Shutterstock
In 2019, Iceland introduced a general ban on seal hunting, with the exception of special licences for subsistence use (NAMMCO, 2020). In the Faroe Islands, traditional seal hunting essentially ended in the late 1960s, and there is currently no tradition of using seal meat, blubber, or skin (NAMMCO, 2020). Marine mammals may also be subject to non-lethal effects related to the exposure and bioaccumulation of pollutants such as heavy metals and organic compounds that do not directly compromise biomass supply but may compromise biomass quality as they accumulate in specimens whose meat may be consumed (Cook et al., 2020). However, in countries where marine mammals are still regularly consumed, such as Greenland, following a traditional diet that includes marine mammal meat is still often recommended because the benefits are considered to outweigh the risks (Ziegler et al., 2021).
Regulation and maintenance of marine food webs:
The movement of marine mammals through the marine ecosystem contributes to the cycling of nutrients from feeding areas to the surface, and large cetaceans also play a role in the transfer of nutrients downwards after death (whale fall; Noordegraaf, 2020; Quaggiotto et al., 2022). Marine mammals such as whales and seals can increase primary productivity in their feeding areas by concentrating nitrogen near the surface through the release of faecal plumes that are likely to remain in the euphotic zone (the so-called ‘whale pump’; Roman and McCarthy, 2010). Also, marine mammals with a predatory role act as sources of nutrients which they redistribute to the marine ecosystem and, in the case of pinnipeds, back to the shoreline due to their high mobility and rapid turnover of nutrients via excretion and egestion (Roman et al., 2014). This translocation and recycling of nutrients contributes to the growth of wild animals, plants, and other biomass (e.g., increasing phytoplankton productivity) that support the balance of entire food webs (Hammerschlag et al., 2019). Environmental impacts can alter predator-prey interactions and may lead to a trophic mismatch (Erbe et al., 2018). This negatively affects the balance of marine food webs (Smith and Bannister, 2016). In addition, marine mammals such as killer whales, small cetaceans, and seals play key roles as top predators in the marine food web (e.g., Kizska et al., 2022). For this reason, human-driven population declines in certain species of marine mammals could affect the availability of prey resources for other marine mammals, birds or fish populations, thereby impacting food web dynamics (Hammerschlag et al., 2019; Smith and Bannister, 2016).
Nursery population and habitat maintenance:
There is evidence that the abundance and distribution of marine mammals can significantly affect the structure and function of some habitats. For example, they are known to play a role in the maintenance of underwater habitats including kelp beds (Noordegraaf, 2020; Smith and Bannister, 2016). Therefore, their absence due to a decrease in their abundance could lead to an alteration of these habitats as well as related changes in food web dynamics (Smith and Bannister, 2016). In addition, after death, the whales' carcasses form an immediate rich habitat in the deep-sea environment that supports certain whale-fall specialist invertebrates. Thus, the decline of marine mammals that perform this function may result in the degradation of habitats and the species that occur in them (Hammerschlag et al., 2019).
Genetic material:
The physical movement of animals in the water column, especially large marine mammals such as whales, contributes to the distribution of nutrients and oxygen in the water, increasing primary production (as previously mentioned for the service of ‘regulation and maintenance of marine food webs’). Areas with higher primary production also tend to be associated with greater availability of prey and biodiversity. By supporting greater biodiversity and thus the greater genetic diversity associated with it, large marine mammals contribute to the supply of genetic material in terms of intermediate service that is the basis for the supply of aquatic biomass that is then consumed by humans (final ecosystem service; Haines-Young and Potschin, 2018; Cook et al., 2020).
Pest control:
In discussing ecosystem services, Culhane et al., (2019) distinguish between pest (which is a nuisance) and disease (which causes harm) control, with an acknowledgement that the distinction can be context-dependent. Apex predators may contribute to the removal of sick and aged individuals in their prey species. Mathematical modelling of this predation process suggests that predators can reduce both the prevalence (proportion of hosts infected) and mean intensity (number of parasites per host) of parasites in their prey (Packer et al., 2003). Marine mammals can, as apex predators, affect to some extent the transmission of infectious diseases whose transmission depends on the density of host organisms (Packer et al., 2003). However, there is currently little documented evidence of the provision of this ecosystem service by marine mammals. The current consensus about predator effects on parasites emphasizes that such effects are heavily context-dependent (Richards et al., 2022). It remains nevertheless possible that a decline in apex predators may lead to an increase in prey density, with possible increased transmission of density-dependent infectious diseases (Hammerschlag et al., 2019). Similarly, if predatory marine mammals target non-native pest species as their prey, they may contribute to their control (Hammerschlag et al., 2019). Moreover, pest control is underpinned by a balanced food web and therefore all components of the marine ecosystem are relevant to the provision of this ecosystem service, including marine mammals (Culhane et al., 2019).
(Global) climate regulation:
Large marine mammals such as whales contribute to climate regulation by accumulating large amounts of carbon in their bodies. After their death, the carcasses lock up significant amounts of organic carbon on the sea floor, representing, in the case of whale falls, a potential sink for anthropogenic carbon (Cook et al., 2020; Quaggiotto et al., 2022). Moreover, marine mammals, through their role in increasing primary productivity, influence carbon fluxes in the marine ecosystem (Pershing et al., 2010; Tynan 2004; Riisager-Simonsen et al., 2020).
Recreation related services:
On-site observation of marine mammals such as seals and whales is widespread in Europe at long-standing dedicated public sites which receive tens of thousands of visitors annually (e.g., Chanonry Point in the Moray Firth, Scotland; the Wadden Sea) and at new sites which form as the animals become accessible for viewing (e.g., Newburgh seal beach, Scotland). In addition to watching from land, dolphin-, seal- and whale-watching tourism is mature in OSPAR areas and includes activities such as swimming with the animals and watching them from vessels. Porpoises and dolphins can be seen, for example, along the Scottish coast (Noordegraaf, 2020). It follows that negative impacts on the health of marine mammals and a decline in their abundance may in turn negatively impact the benefit that many people derive from experiencing marine mammals in the wild (Cook et al., 2020; Smith and Bannister, 2016).
Education, scientific, and research services:
Marine mammals are a central topic in much scientific research. Proof of this is the large number of studies involving marine mammals that can be found in different literature online databases (Noordegraaf, 2020). Also, the public display of captive marine mammals can make people more aware and appreciative of them, but it is extremely controversial (Smith and Bannister, 2016). However, precisely because this ecosystem service can also be a benefit experienced offsite, for example by visiting a museum, a decline in marine mammals can also have a neutral impact on this ecosystem service as it is not directly influenced by the current state of marine mammal populations (Cook et al., 2020; Culhane et al., 2019).
Spiritual, artistic, and symbolic services:
Marine mammals such as whales are a core part of cultural values and traditions for several OSPAR coastal communities. Furthermore, they can be a source of inspiration for various types of artistic expression, including sculpture, painting, drawing, and film-making. However, precisely because this ecosystem service can also be a benefit experienced offsite, for example through artistic representations, a decline in marine mammal abundance can also have a neutral impact on this ecosystem service as it is not directly influenced by the current state of marine mammal populations (Culhane et al., 2019). In addition, marine mammals are known to play a role in the maritime culture and spiritual identity of several local communities, including Icelandic ones (Cook et al., 2020).
Visual amenity services:
Marine mammals provide this service because they can convey a 'sense of place' through their direct vision or through their artistic representations (for example, works of art that use marine wildlife as inspiration; UK NEA, 2011c). Different marine mammals fall into a category termed 'charismatic megafauna' (Cook et al., 2020). However, precisely because this ecosystem service can also be a benefit experienced offsite, for example through the observation of artistic representations, a decline in marine mammals can also have a neutral impact on this ecosystem service as it is not directly influenced by the current state of marine mammal populations (Culhane et al., 2019).
Ecosystem and species appreciation:
This ecosystem service represents the value placed on species (i.e., charismatic or not) of marine mammals simply by knowing that they exist and that they and their natural environment are in a good state, even if perhaps the very people who place this value on them will never see them. In fact, the relative rarity of and aesthetic qualities associated with marine mammals means that their preservation is often appreciated even without them being directly present in the environment of the people who place this value on them (Cook et al., 2020). This ecosystem service also includes knowing that future generations will have the opportunity to enjoy marine mammals (Noordegraaf, 2020). Therefore, a significant decline in marine mammal populations can negatively affect the provision of this service.
As a final point, one which is somewhat emblematic of the importance of marine mammals in providing ecosystem services, reference can be made to the fundamental role of cetacean carcasses. In addition to the role that cetacean carcasses may have in relation to ecosystem services such as regulation and maintenance of marine food webs, nursery population and habitat maintenance, and (global) climate regulation, mentioned earlier, these ecological components can be simultaneously associated with a vast array of ecosystem services. Cetacean carcasses provided food and materials to early civilizations around the world (e.g., by supplying useful raw materials for the production of tools, meat, fertilizer and oil). Stranded carcasses were fundamentally important to the survival and cultural development of coastal communities such as the Inuit (Quaggiotto et al., 2022). As humans developed toward modern society, their relationship with marine mammals also changed. More recently, by contrast with the relationship that humans had with cetacean carcasses in the past, cultural services have become the dominant benefits associated with stranded cetaceans, through services such as scientific discovery, on- and offsite education, enhancement of public awareness, and ecotourism. People tend to associate the appearance of cetacean carcasses with the magnificence of nature (Quaggiotto et al., 2022). In addition, scientists collect stranded specimens to improve the understanding of these aquatic mammals, and skeletons have been collected for display in museums. Many environmental education activities have focused on large cetacean strandings, with potentially positive effects for marine mammal conservation. Cetacean carcasses are also now used as indicators of ocean status, and strandings provide useful information for studying the effects of anthropogenic impacts on marine ecosystems. However, declining population abundances, highly threatening (anthropogenic) pressures and stressors and modern carcass disposal policies currently threaten the ecosystem services provided by cetacean carcasses (Quaggiotto et al., 2022).
Cook, D., Malinauskaite, L., Davíðsdóttir, B., Ögmundardóttir, H., & Roman, J. (2020). Reflections on the ecosystem services of whales and valuing their contribution to human well-being. Ocean & Coastal Management, 186: 105100.
Culhane, F., Frid, C., Royo Gelabert, E., Robinson, L. (2019). EU Policy-Based Assessment of the Capacity of Marine Ecosystems to Supply Ecosystem Services. ETC/ICM Technical Report 2/2019: European Topic Centre on Inland, Coastal and Marine Waters, 263 pages.
Erbe, C., Dunlop, R., Dolman, S. (2018). Effects on noise on marine mammals. In H. Slabbekoorn et al. (eds.), Effects of Anthropogenic Noise on Animals, Springer Handbook of Auditory Research, 66: 277-309. https://doi.org/10.1007/978-1-4939-8574-6_10
Haines-Young, R. and M.B. Potschin (2018). Common International Classification of Ecosystem Services (CICES) V5.1 and Guidance on the Application of the Revised Structure. Retrieved from https://cices.eu/content/uploads/sites/8/2018/01/Guidance-V51-01012018.pdf
Hammerschlag, N., Schmitz, O. J., Flecker, A. S., Lafferty, K. D., Sih, A., Atwood, T. B., . . . Cooke, S. J. (2019). Ecosystem Function and Services of Aquatic Predators in the Anthropocene. Trends in Ecology & Evolution, 34(4): 369-383. doi: https://doi.org/10.1016/j.tree.2019.01.005
Kiszka, J. J.; Woodstock, M. S. and Heithaus, M. R. (2022). Functional Roles and Ecological Importance of Small Cetaceans in Aquatic Ecosystems. Frontiers in Marine Science, 9:80317. https://doi.org/10.3389/fmars.2022.803173
Noordegraaf, I. (2020). Application of Ecosystem Services to support decision-making in OSPAR activities. Rijkswaterstaat Water Verkeer en Leefomgeving.
North Atlantic Marine Mammal Commission (NAMMCO) (2020). Marine mammals – GREY SEAL. Retrieved from https://nammco.no/grey-seal/#1478700043369-833c5ccc-7441
North Atlantic Marine Mammal Commission (NAMMCO) (2021a). Marine mammals – COMMON MINKE WHALE. Retrieved from https://nammco.no/common-minke-whale/#1475844711542-eedf1c7b-5dde
North Atlantic Marine Mammal Commission (NAMMCO) (2021b). Marine mammals – LONG-FINNED PILOT WHALE. Retrieved from https://nammco.no/long-finned-pilot-whale/#hunting-and-utilisation
OSPAR BDC (2021b). OSPAR Quality Status Report 2023: Marine Mammals Thematic Assessment [BDC DRAFT].
Packer, C., Holt, R. D., Hudson, P. J., Lafferty, K. D., Dobson, A. P. (2003) Keeping the herds healthy and alert: implications of predator control for infectious disease. Ecology Letters, 6: 797-802. https://doi.org/10.1046/j.1461-0248.2003.00500.x
Pershing, A. J., Christensen, L. B., Record, N. R., Sherwood, G. D., & Stetson, P. B. (2010). The impact of whaling on the ocean carbon cycle: why bigger was better. PloS one, 5(8): e12444.
Quaggiotto, M. M., Sánchez-Zapata, J. A., Bailey, D. M., Payo-Payo, A., Navarro, J., Brownlow, A., ... & Moleón, M. (2022). Past, present and future of the ecosystem services provided by cetacean carcasses. Ecosystem Services, 54: 101406.
Richards, R. L., Drake, J. M., Ezenwa, V. O. (2022) Do predators keep prey healthy or make them sicker? A meta-analysis. Ecology Letters, 25:278–294. 10.1111/ele.13919
Riisager-Simonsen, C., Rendon, O., Galatius, A., Olsen, M. T., & Beaumont, N. (2020). Using ecosystem-services assessments to determine trade-offs in ecosystem-based management of marine mammals. Conserv Biol, 34(5): 1152-1164. doi:10.1111/cobi.13512
Roman, J., & McCarthy, J. J. (2010). The Whale Pump: Marine Mammals Enhance Primary Productivity in a Coastal Basin. PLOS ONE, 5(10): e13255. doi:10.1371/journal.pone.0013255
Roman, J., Estes, J. A., Morissette, L., Smith, C., Costa, D., McCarthy, J., . . . Smetacek, V. (2014). Whales as marine ecosystem engineers. Frontiers in Ecology and the Environment, 12(7): 377-385. doi:https://doi.org/10.1890/130220
Smith, J. F., & Bannister, J. (2016). Marine Mammals. The First Global Integrated Marine Assessment: World Ocean Assessment. Retrieved from https://www.un.org/depts/los/global_reporting/WOA_RPROC/Chapter_37.pdf
Tavares, D. C., Moura, J. F., Acevedo-Trejos, E., & Merico, A. (2019). Traits Shared by Marine Megafauna and Their Relationships with Ecosystem Functions and Services. Frontiers in Marine Science, 6(262) doi:10.3389/fmars.2019.00262
Tynan, C. T. (2004). Cetacean populations on the SE Bering Sea shelf during the late 1990s: implications for decadal changes in ecosystem structure and carbon flow. Marine Ecology Progress Series, 272, 281-300.
UK National Ecosystem Assessment (2011c). The UK National Ecosystem Assessment Technical Report: Chapter 16 Cultural Services. Retrieved from http://uknea.unep-wcmc.org/LinkClick.aspx?fileticket=QLgsfedO70I%3d&tabid=82
Ziegler, F., Nilsson, K., Levermann, N., Dorph, M., Lyberth, B., Jessen, A. A., & Desportes, G. (2021). Local seal or imported meat? Sustainability evaluation of food choices in greenland, based on life cycle assessment. Foods, 10(6), 1194.
| State | Response |

