Impacts on ecosystem services supported by benthic ecosystems
Eutrophication and nutrient enrichment in coastal benthic communities point to local problems, even in these sub-regional scale assessments, although they were measured as good in a large proportion of assessed areas. Owing to the relatively high proportion of areas still not assessed and the use of different indices (with various sensitivities to different pressure types), the status of coastal habitats is uncertain in most sub-regions. Benthic habitats are also generally not in good quality status due to widespread physical disturbance and a reduction in benthic diversity in the more offshore assessed areas. This is likely to cause strong negative impacts, notably on services for wild fish and other natural aquatic biomass and related raw materials, food web regulation, nursery populations and habitat maintenance, and water and sediment quality.
Method and result
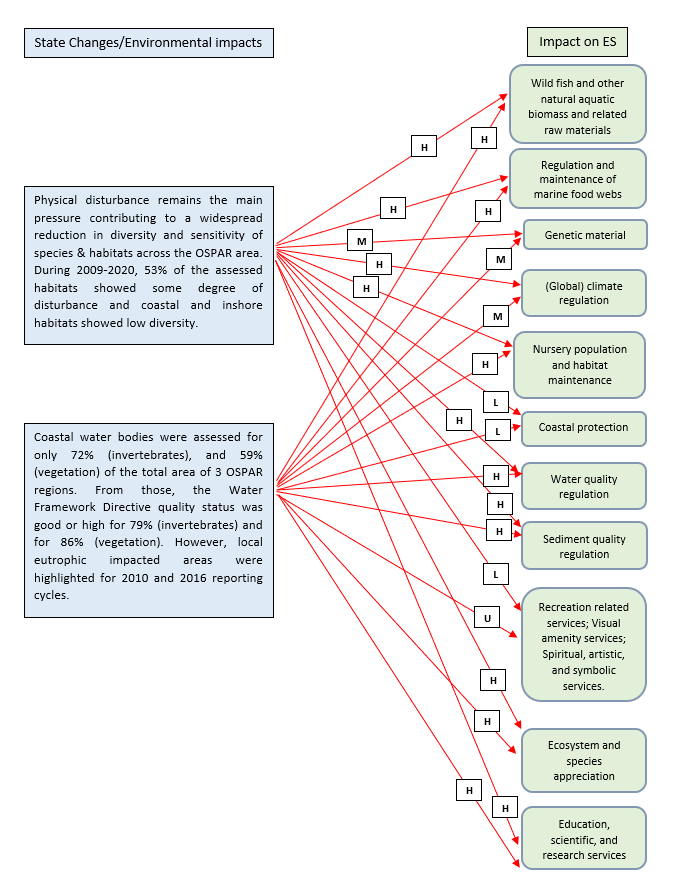
The possible impacts of state (change) on marine ecosystem services in the North-East Atlantic was evaluated on the basis of expert judgement and is presented as Figure I.1. The nature (e.g., positive, negative or neutral) and magnitude (e.g., unknown, low, medium or high) of the impacts is indicated. The information in the state (change) boxes conveys the overall observed state (change) in benthic habitats across the whole OSPAR Maritime Area and focuses on the ecosystem services for which the scientific literature supports association with benthic habitats.

Figure I.1: Schematic depicting 'state (change)’ / ‘impacts on Ecosystem Services’ linkages for the Benthic Habitats thematic assessment. The ecosystem services shown are those considered most relevant in relation to the Benthic Habitats thematic assessment. Each arrow also denotes an expert judgement estimate of the nature and magnitude of the impact (red arrow = negative impact; H = high impact, M = medium impact, L = low impact, U = unknown impact)
Detailed rationale on the role of benthic habitats (and their state) in relation to the provision of ecosystem services
Benthic habitats consist of marine organisms living on or within sediments and rocks. Benthic habitats perform essential ecological functions in supporting commercial aquatic species, providing food for predators and generally maintaining the balance of marine food webs. Thus, several marine species rely directly or indirectly on the seabed for food, shelter, rest or reproduction. Benthic habitats are essential to ecosystem services, for example by providing natural carbon storage when left undisturbed, which is very important for the mitigation of CO2 emissions. The huge variety of benthic habitats includes communities that have different sensitivities to the physical disturbance associated with human pressure. Impacts on the seabed from human activities, such as bottom-contact fishing, nutrient and organic matter enrichment and contaminants, can adversely affect benthic habitats and the provision of the ecosystem services that depend on their good condition. In this respect, it is important to note that benthic habitats are characterised by both animal and plant communities, including macroalgae with either no mobility or less than that of other organisms (e.g., pelagic organisms). The whole community is therefore exposed to potential pressure on the seabed, and the status of benthic habitats thus reflects the cumulative effect of different pressures on them. Bottom trawling on the seabed is considered to have the most widespread physical impact in the parts of the OSPAR Maritime Area where it occurs.
As observed in the context of the 2017 OSPAR Intermediate Assessment (IA) , the quality of benthic communities is generally lower in coastal areas than in offshore areas because human-induced pressures such as fishing (but also the introduction of nutrients and contaminants) are higher in coastal areas (OSPAR, 2017). At the same time, as reported in the work on the mapping of ecosystem services provided by benthic habitats in the North-East Atlantic Ocean conducted by Galparsoro et al., (2014), benthic habitats generally provide more ecosystem services closer to shore, given the greater difficulty humans have in accessing more distant and deeper ocean areas and the lack of scientific knowledge about more distant and deeper benthic habitats. Consequently, due to the concomitance of higher human-induced pressure and higher ecosystem service provision, ecosystem services are likely to be more greatly impacted closer to the coast. With this in mind, it is worth considering which ecosystem services are underpinned and provided by benthic habitats. In addition, the same study observed how the levels of marine ecosystem service provision by benthic habitats vary across the North-East Atlantic Ocean sub-regions, with the North Sea providing the highest levels.
The ecosystem services 'wildfish and other natural aquatic biomass and raw materials' and 'nursery population and habitat', as found in Figure I.1 and defined in the standard definition list, were found to be those most commonly provided by the different benthic habitats in the North-East Atlantic Ocean (Galparsoro et al., 2014). Coastal protection, (global) climate regulation and cultural ecosystem services were found to be provided at a high level but by a limited number of benthic habitats (Galparsoro et al., 2014). For example, (global) climate regulation and the regulation and maintenance of marine food web services (supported by the primary production of benthic habitats) were found to be more highly provided in coastal margin habitats than in deeper subtidal habitats. As a further example, the ecosystem services generally provided at a higher level by sandy and muddy habitats were found to be wild fish and other natural aquatic biomass and related raw materials, and nursery population and habitat maintenance (through the provision of important spawning, foraging and nursery sites). In summary, provisioning services were found to be provided at significantly higher levels than regulating and maintenance services and cultural services (Galparsoro et al., 2014). Despite these differences in ecosystem services supply, the study conducted by Galparsoro et al., (2014) shows that benthic habitats in the North-East Atlantic provide a diverse set of ecosystem services. These benthic habitats are so numerous and diverse that, as also shown in Rife (2018), they provide ecosystem services belonging to all categories: provisioning, regulation and maintenance, and cultural.
The interaction of species and their biological traits determines the function of benthic communities and thus the resulting provision of ecosystem services. It follows that the disturbance of benthic communities by trawling, causing chronic changes in ecosystem functioning, may compromise the provision of ecosystem services that depend on the interrelationship of different benthic functions (Muntadas et al., 2015). The ecosystem services provided by benthic habitats depend on functions such as the digging of deep-burrowing fauna, which increases the flow of oxygen in the sediment, extending the total denitrification zone and stimulating nutrient cycling. The results obtained by Muntadas et al., (2015) confirm that epifaunal functional composition is highly influenced by bottom trawling activities, especially those characterised by higher intensity. Fishing activity was found to have a significant effect on both functional components and benthic ecosystem service providers (organisms that share particular biological traits related to certain ecosystem functions that ultimately underpin the provision of ecosystem services; Muntadas et al., 2015). In addition, the impacts of bottom trawling, on benthos can, for example, alter. the ecosystem function of bentho-pelagic coupling, which is also important in supporting the provision of ecosystem services in the water column (for more details see the Pelagic Habitats Thematic Assessment; Muntadas et al., 2015).
Intensively trawled areas experience a reduction in the biomass of attached and epiphytic organisms such as sponges and soft and hard corals, through the physical destruction of marine sediments and the associated negative effects on suspended organisms. These organisms are essential in providing habitat (reproductive, feeding, and nursery ground) for marine life forms, as they add a three-dimensional structure to the seabed. Consequently, trawling can negatively impact the ecosystem service for nursery populations and habitat maintenance (Howarth et al., 2018). Since benthic habitats also host commercially important species, trawling may also indirectly impact the ecosystem service for wild fish and other natural aquatic biomass and related raw materials. In addition, bottom trawling removes biomass from benthic communities, potentially affecting all sizes of organisms and causing mortality in a wide range of non-target and target species ranging from nematodes to large sharks, given the non-selective nature of bottom trawling (Howarth et al., 2018). For this reason, it could be assumed that this type of fishing can also negatively affect all cultural services that are based on the good status of benthic biodiversity, such as recreational diving and recreational fishing, but also the symbolic value attributed to charismatic species and people’s interest in conserving such biodiversity for future generations and themselves. Furthermore, it can be assumed that the loss of benthic biodiversity negatively impacts the ecosystem service identified here as genetic material.
In addition, the activities of filter-feeding organisms, in combination with the degradation processes carried out by microbial communities in the sediment, contribute to the regulation of sediment and water quality by immobilising and degrading pollutants (Ashley et al., 2018).
As reported in the context of OSPAR IA 2017, physical disturbance of the seabed can induce changes in the composition of a benthic community, with small-bodied, fast-growing opportunistic species replacing large, long-lived organisms (OSPAR, 2017i). However, these opportunistic species have a reduced potential for bioturbation, which may result in a reduction in sediment quality regulation (Culhane et al., 2019a; Morys et al., 2021; Prather et al., 2013). Sandy sediments cover 90% of the North Sea seabed, and every single grain of sand in them can be colonised by 10 000 to 150 000 micro-organisms (Berger, 2018; Probandt et al., 2018). The demanding conditions to which they are subjected, with variable inputs of oxidising and reducing agents, promote metabolic adaptations such as denitrification in the presence of oxygen. In this way, sandy sediments host microbial communities that are highly efficient at removing critical nitrogen inputs. It has been observed that high organic carbon inputs in the sediment, in combination with such microbial communities, trigger a nitrogen loss process that contributes to the removal of more than 30% of total nutrient inputs. This biocatalytic filtering role of sandy sediments contributes to the regulation of water quality and also oceanic sediment quality by filtering anthropogenic nutrient inputs (water quality regulation and sediment quality regulation). However, increased human-induced pressures on benthic habitats, such as trawling and nutrient loading, may negatively impact these ecological functions, and consequently the provision of ecosystem services that depend on them (Berger, 2018). In this regard, it has been observed that bottom trawling on muddy sediments disturbs the redox structure of the sediments, causing a reduction in denitrification processes. Consequently, the physical impact of bottom trawling, by negatively affecting denitrification and in turn the ecosystem services of water quality regulation and sediment quality regulation, can further contribute to eutrophication (Morys et al., 2021; for more details on eutrophication see: Eutrophication Thematic Assessment ).
Given that the assessments carried out in the context of QSR 2023 indicate that physical disturbance remains the main pressure contributing to a widespread reduction in diversity and sensitive species and habitats across the OSPAR area, with 36% of areas showing high / moderate levels of disturbance and coastal and inshore habitats showing low diversity, the impacts on ecosystem services have been represented as negative in nature (see red arrows in Figure I.1).
Eutrophication can also have negative effects on benthic habitats, leading to a reduction and / or absence of dissolved oxygen, a decline in benthic biodiversity and subsequent impacts on marine food webs and ecosystem services underpinned and provided by benthic habitats. Eutrophication together with deoxygenation due to organic enrichment can lead to a reduction in benthic species richness, degradation of benthic ecological functions (e.g., bioturbation and nutrient cycling) and, consequently, have a negative influence on the provision of ecosystem services (including sediment quality regulation, water quality regulation and (global) climate regulation). Changes in benthic invertebrate communities, such as the loss of larger species, can have knock-on impacts on the entire marine ecosystem as they are a key component of food webs (Culhane et al., 2019b; for more details see the Eutrophication Thematic Assessment ).
Given that the assessments carried out in the context of QSR 2023 indicate that coastal benthic habitat quality status, in relation to nutrient and / or organic enrichment, shows local eutrophication-impacted areas, the impacts on ecosystem services have been represented as negative in nature.
Ashley, M., Rees, S.E. and Cameron, A. (2018). North Devon Marine Pioneer Part 1: State of the art report on the links between ecosystem and ecosystem services in the North Devon Marine Pioneer. A report to WWF-UK by research staff of the Marine Institute at Plymouth University. Retrieved from: https://ukseasproject.org.uk/cms-data/reports/Ecosystem%20services%20assessment%20in%20North%20Devon_1.pdf
Berger, L. (2018). Marine Ecosystem Services. BfN, Federal Agency for Nature Conservation. Retrieved from: https://biologischevielfalt.bfn.de/fileadmin/NBS/documents/Dialogforen/Skript_521_marine_ecosystems.pdf#page=10
Culhane, F., Frid, C., Royo Gelabert, E. and Robinson, L. (2019a). EU Policy-Based Assessment of the Capacity of Marine Ecosystems to Supply Ecosystem Services. ETC/ICM Technical Report 2/2019: European Topic Centre on Inland, Coastal and Marine Waters, 263 pp
Culhane, F. E., Briers, R. A., Tett, P. and Fernandes, T. F. (2019b). Response of a marine benthic invertebrate community and biotic indices to organic enrichment from sewage disposal. Journal of the Marine Biological Association of the United Kingdom, 99(8), 1721-1734. https://doi.org/10.1017/S0025315419000857
Galparsoro, I., Borja, A. and Uyarra, M. C. (2014). Mapping ecosystem services provided by benthic habitats in the European North Atlantic Ocean. Frontiers in Marine Science, 1. https://doi.org/10.3389/fmars.2014.00023
Howarth, L., Waggitt, J., Bolam, S. G., Eggleton, J., Somerfield, P. and Hiddink, J. (2018). The effects of bottom trawling and primary production on the biological traits composition of benthic assemblages. Marine Ecology Progress Series, 602. https://doi.org/10.3354/meps12690
Morys, C., Brüchert, V. and Bradshaw, C. (2021). Impacts of bottom trawling on benthic biogeochemistry in muddy sediments: Removal of surface sediment using an experimental field study. Marine Environmental Research, 169, 105384. https://doi.org/10.1016/j.marenvres.2021.105384
Muntadas, A., Juan, S. and Demestre, M. (2015). Integrating the provision of ecosystem services and trawl fisheries for the management of the marine environment. Science of The Total Environment. https://doi.org/10.1016/j.scitotenv.2014.11.042
OSPAR, 2017. OSPAR Intermediate Assessment 2017. OSPAR Commission. Available at https://oap.ospar.org/en/ospar-assessments/intermediate-assessment-2017/
Prather, C. M., Pelini, S. L., Laws, A., Rivest, E., Woltz, M., Bloch, C. P. and Joern, A. (2013). Invertebrates, ecosystem services and climate change. Biological Reviews, 88(2), 327-348. https://doi.org/10.1111/brv.12002
Probandt, D., Eickhorst, T., Ellrott, A., Amann, R. and Knittel, K. (2018). Microbial life on a sand grain: from bulk sediment to single grains. The ISME Journal, 12(2), 623-633. https://doi.org/10.1038/ismej.2017.197
Rife, G. S. (2018). Ecosystem Services Provided by Benthic Macroinvertebrate Assemblages in Marine Coastal Zones. Ecosystem Services and Global Ecology. https://doi.org/10.5772/intechopen.73150
| State | Response |

