Teneurs en chlorophylle a dans la mer du Nord au sens large, les mers celtiques et le Golfe de Gascogne et côte ibérique
Contexte
L’objectif stratégique d’OSPAR en matière d’eutrophisation dans la zone maritime d’OSPAR consiste à lutter contre l’eutrophisation en limitant les apports de nutriments et de matières organiques à des niveaux qui n’entraînent pas d’effets néfastes pour le milieu marin. La chlorophylle a fait partie d’une série de quatre indicateurs d’eutrophisation. On peut utiliser cette série pour diagnostiquer l’eutrophisation, en suivant une méthode en plusieurs étapes pour évaluer et examiner ensemble les indicateurs dans le cadre de la Procédure commune d'OSPAR.
Des niveaux élevés de biomasse phytoplanctonique peuvent être un effet direct d'un enrichissement en nutriments. La chlorophylle a est mesurée en tant qu'indication indirecte de la biomasse (carbone) phytoplanctonique. Sur une image satellitaire de la zone maritime d'OSPAR, on voit la distribution spatiale de la chlorophylle a durant l'efflorescence printanière du phytoplancton (concentration moyenne mensuelle pour avril 2020 (Figure 1)). Les concentrations les plus élevées de chlorophylle a se trouvent dans les eaux côtières et les panaches fluviaux.

Figure 1 : Sur cette image satellitaire, on voit les teneurs en chlorophylle a (moyenne mensuelle) en avril 2020 durant l'efflorescence printanière du phytoplancton dans les Régions II et III d'OSPAR. Source : https://ospar-eodatabee-viewer.brockmann-consult.de/
L'eutrophisation résulte d'un enrichissement excessif par des nutriments. Cela peut entraîner une croissance accélérée des algues et/ou de formes supérieures de vie végétale (Directive 91/676/CEE du Conseil). Il peut s'ensuivre une perturbation indésirable de l'équilibre des organismes présents et ainsi une diminution de la qualité globale de l'eau. Ces perturbations indésirables peuvent inclure des changements dans la composition et l’étendue de la flore et de la faune et un épuisement de l’oxygène dû à la décomposition de la biomasse accumulée. Ces perturbations ont alors d’autres effets, tels que des changements des habitats et de la biodiversité, des proliférations d’algues ou de macroalgues nuisibles, une diminution de la clarté de l’eau et des changements de comportement, voire la mort de poissons et d’autres espèces. L’identification des liens de causalité entre ces perturbations et l’enrichissement en nutriments peut être compliquée par d’autres pressions. Les effets cumulatifs, dont le changement climatique, peuvent avoir des effets similaires sur les communautés biologiques et sur l’oxygène dissous, ce qui complique davantage les efforts visant à démontrer les liens de causalité.
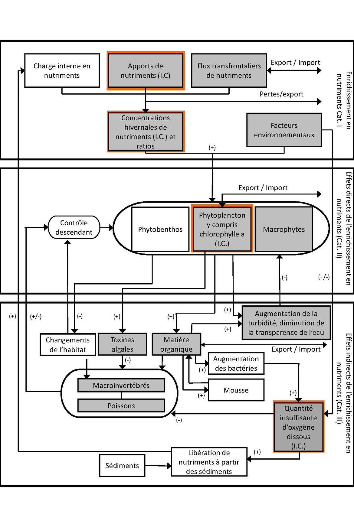
La Stratégie pour le milieu marin de l'Atlantique du Nord-Est (NEAES) 2030 contient l’objectif stratégique de la Commission OSPAR qui est de parvenir à des mers propres pour l’Atlantique du Nord-Est d’ici à 2030. Il s’agit notamment de lutter contre l’eutrophisation, « en limitant les apports de nutriments et de matières organiques à des niveaux qui n’entraînent pas d’effets néfastes pour le milieu marin » (OSPAR, 2021). Cet objectif stratégique exige que l’évaluation de l’eutrophisation soit fondée sur les conséquences écologiques de l’enrichissement en nutriments, et pas seulement sur l’enrichissement en nutriments ; en d'autres termes, il s'agit de trouver des preuves fiables d'une croissance accélérée des algues et/ou des macrophytes causée par un enrichissement anthropique en nutriments, entraînant des perturbations indésirables. L’eutrophisation est diagnostiquée à l’aide des critères harmonisés d’OSPAR concernant les apports, les concentrations et les ratios de nutriments, les concentrations de chlorophylle a, les espèces indicatrices de phytoplancton, les macrophytes, les niveaux d’oxygène dissous, l’incidence de la mortalité des poissons et les changements dans le zoobenthos (OSPAR, 2022). Comme il n’existe pas d’indicateur unique des perturbations causées par l’eutrophisation marine, OSPAR applique une méthode en plusieurs étapes utilisant les critères harmonisés. On considère qu'une eutrophisation a eu lieu s’il existe des preuves pour tous les stades présentés dans la Figure a, et des liens de causalité entre eux.
Aux fins de la présente évaluation, quatre critères d’eutrophisation harmonisés ont été évalués, à savoir : les apports de nutriments, les teneurs hivernales en phosphate inorganique dissous et en azote inorganique dissous, les teneurs en chlorophylle et les niveaux d’oxygène dissous. Ces critères sont présentés dans la Figure a. Pris séparément, les résultats d'une évaluation de l’un ou l’autre de ces quatre indicateurs communs ne suffisent pas à diagnostiquer une eutrophisation. Toutefois, les évaluations apportent des renseignements utiles sur les tendances et sont importantes pour éclairer les mesures de gestion.

Figure a : Cadre conceptuel générique d'évaluation de l’eutrophisation dans toutes les catégories d’eaux de surface, illustrant les principaux liens de cause à effet (OSPAR, 2022).
La chlorophylle a été évaluée dans le Bilan de santé (QSR) réalisé par OSPAR en 2010 (OSPAR, 2010). Dans le cadre de la Procédure commune de détermination de l’état d’eutrophisation et des rapports intégrés sur l’état d’eutrophisation de la zone maritime d'OSPAR, une évaluation des teneurs en chlorophylle a été effectuée à trois reprises (OSPAR, 2003 ; 2008 ; 2017). Pour toutes ces évaluations, on a suivi la méthodologie agréée dans le cadre de la Procédure commune. Néanmoins, comme les évaluations étaient fondées sur des zones d’évaluation définies au niveau national et sur des valeurs seuils nationales, la comparabilité entre les pays était limitée. L'application actuelle de la COMP (quatrième application) reflète la gestion adaptative de l’approche écosystémique. Elle intègre en effet une révision approfondie des zones d’évaluation et des valeurs seuils sur la base des meilleures connaissances scientifiques disponibles, issues de projets de l’UE tels que JMP EUNOSAT (Enserink et al., 2019), et étoffées au sein du Groupe sur la modélisation de l'eutrophisation d’OSPAR, l'ICG-EMO.
La présente évaluation contribue à l’objectif opérationnel S1.O1 défini dans le cadre de la NEAES à l'horizon 2030 : « D’ici à 2022, OSPAR mettra en œuvre un outil automatisé d’évaluation de l’eutrophisation afin de réaliser des évaluations harmonisées et transparentes pour OSPAR et pour la Directive-cadre Stratégie pour le milieu marin et d'apporter un soutien pour l’élaboration de l'Indice d'eutrophisation côtière 14.1.1 des ODD en 2025 ».
Les teneurs en chlorophylle, utilisées dans la présente évaluation comme approximation de la biomasse phytoplanctonique, sont le résultat net d’un certain nombre de processus : la production de biomasse phytoplanctonique, qui est déterminée par les teneurs en nutriments mais aussi par la lumière et la température, et la perte de biomasse phytoplanctonique, qui est déterminée par la mortalité, la sédimentation et le broutage (Cloern et al., 2014). Les teneurs en chlorophylle observées dans les sites de surveillance sont donc influencées par des processus de croissance, de mortalité et de transport. Des facteurs physiques tels que la turbidité, la profondeur, le mélange vertical et horizontal et la stratification, ainsi que des facteurs biologiques tels que la composition en espèces d’algues, le broutage par le zooplancton et la compétition avec d’autres producteurs primaires, ont une incidence sur la croissance, la mortalité et le transport. En raison de ces nombreux facteurs en interaction, la réponse de la biomasse phytoplanctonique aux changements dans l’apport de nutriments est complexe et spécifique au système (Cloern, 2001 ; Cloern et al., 2014). En outre, la réduction des apports de nutriments n’a pas toujours produit les diminutions escomptées de la biomasse phytoplanctonique (Duarte et al., 2009). Par ailleurs, il existe des exemples de systèmes aquatiques dans la zone maritime d'OSPAR où la réduction des apports de nutriments a entraîné une diminution de la biomasse phytoplanctonique ou de la production de phytoplancton (voir p. ex. Philippart et al., 2007 ; Van Beusekom et al., 2009 ; Lyngsgaard et al., 2014 ; Riemann et al., 2016 ; Staehr et al., 2017).
Les teneurs en chlorophylle a sont généralement supérieures dans les eaux côtières où les teneurs en nutriments sont plus élevées en raison de rejets fluviaux et d'apports directs (Figure 1).
Pour l’évaluation de cet indicateur, la teneur en chlorophylle a dans les Régions II (Mer du Nord au sens large), III (Mers celtiques) et IV (Golfe de Gascogne et côte ibérique) d'OSPAR a été évaluée à l’aide de l’outil COMPEAT, en utilisant des seuils harmonisés et cohérents.
Détermination de la teneur en chlorophylle a
L’indicateur commun « chlorophylle a » est une indication indirecte de la biomasse phytoplanctonique. La chlorophylle est habituellement mesurée in situ, soit à partir d’échantillons d’eau individuels analysés en laboratoire, soit par observation continue (en utilisant par exemple la fluorimétrie) par des capteurs montés sur des stations/bouées fixes ou dans des navires. En raison de la variabilité spatiale et temporelle de cet indicateur, la résolution de l’échantillonnage in situ est souvent insuffisante pour décrire la variation spatiale. En particulier, dans les zones situées au large, l’échantillonnage in situ est très clairsemé. De plus, dans certaines zones d’évaluation (voir ci-dessous), la distribution spatiale des stations d’échantillonnage in situ n’est pas représentative de la zone, c’est-à-dire qu’elle peut être biaisée vers la côte. D’autre part, l’échantillonnage in situ est une méthode plus précise pour un site d’échantillonnage spécifique. Les données in situ collectées systématiquement au cours d'une certaine période produisent un résultat robuste lorsqu'on détermine une tendance temporelle pour la zone couverte par l’échantillonnage.
En utilisant la « couleur de l’océan », les satellites peuvent aussi détecter la chlorophylle à une résolution temporelle et spatiale beaucoup plus élevée, moyennant des coûts par observation relativement faibles. Les évaluations réalisées précédemment par OSPAR se sont appuyées uniquement sur une surveillance in situ de la chlorophylle à l’échelle nationale ; des données satellitaires sont toutefois disponibles depuis 1989. La collaboration entre les pays de la mer du Nord dans le cadre du projet européen JMP EUNOSAT (2017-2019) a abouti au développement d’un outil permettant de générer et de valider des produits satellitaires concernant la chlorophylle a à des fins d’évaluation cohérente de l’eutrophisation de la mer du Nord au sens large (Lavigne et al., 2021). Cet outil utilise des informations (satellitaires) sur les caractéristiques optiques des eaux (types d’eaux tels que les eaux océaniques limpides, les eaux côtières turbides, ayant une teneur élevée en matières organiques dissoutes ou une teneur élevée en chlorophylle) pour choisir l’algorithme approprié pour la couleur de l'océan ; cet algorithme traduit alors le signal satellite en concentrations de chlorophylle a. En outre, des informations provenant de différentes missions satellitaires (qui se chevauchent) sont utilisées pour couvrir l’ensemble de la période d’évaluation. Cependant, pour certaines zones, en particulier les zones à forte teneur en matières organiques dissoutes colorées ou à turbidité élevée, on a détecté des erreurs systématiques dans certaines missions satellitaires (Staehr et al., 2022). De nombreux efforts ont été consacrés au projet JMP-EUNOSAT et un travail considérable a été réalisé depuis, pour calibrer et tester l’outil avec des données in situ sur la chlorophylle a provenant de pays de la mer du Nord. L’outil produit des cartes haute résolution des teneurs en chlorophylle, qui font l'objet d'un contrôle de qualité. Ces cartes sont introduites sous forme de cartes journalières dans le système de données COMPEAT du CIEM afin de contribuer à des évaluations plus cohérentes de l’eutrophisation dans les Régions II et III. Pour les Régions IV et V, on a utilisé le produit satellitaire ARGANS Telechlor, qui utilise un seul algorithme pour produire des estimations de la teneur en chlorophylle. Les deux produits se comparent bien dans les eaux limpides et de turbidité moyenne, cependant on note des différences dans les eaux très turbides (particules en suspension et/ou chlorophylle), par exemple dans certains panaches fluviaux.
Même si l’observation de la Terre (OT) offre une bien meilleure couverture temporelle et spatiale que les données in situ, il convient de se montrer prudent en cas d'utilisation combinée, car ces deux techniques produisent parfois des résultats différents (Staehr et al., 2022). Les satellites mesurent la lumière absorbée par les pigments dans les cellules du phytoplancton, tandis que les analyses en laboratoire des échantillons d’eau mesurent la teneur en chlorophylle. Le rapport entre l’absorption de la lumière et la teneur en chlorophylle varie en fonction de l’auto-ombrage à l’intérieur des cellules ainsi que d’autres facteurs. Plusieurs de ces facteurs varient systématiquement en fonction du régime de nutriments auquel sont exposées les cellules, et donc de l’eutrophisation. C’est également le cas pour le ratio carbone/chlorophylle (Jacobsen et Markager, 2016).
Une autre source de variation est l’utilisation de différentes techniques d’analyse pour déterminer la teneur en chlorophylle a des échantillons d’eau. L'application des Lignes directrices du JAMP sur la surveillance de l’eutrophisation : Teneur en chlorophylle a de l’eau (Accord OSPAR 2012-11) par les Parties contractantes d'OSPAR améliore la comparabilité, mais des facteurs tels que la composition en espèces du phytoplancton ne sont pas encore pleinement pris en compte.
Les teneurs en chlorophylle ont été évaluées dans toutes les zones d’évaluation de la COMP4 dans les Régions II, III et IV d'OSPAR (Mer du Nord au sens large, Mers celtiques, et Golfe de Gascogne et côte ibérique). Pour la première fois, l’évaluation a été réalisée non seulement à partir de données in situ, mais aussi à partir de données d’observation de la Terre (par satellite) disponibles à partir de 1998. Une combinaison de données in situ et de données satellitaires est utilisée dans l’évaluation, selon les méthodes décrites dans la révision de la Procédure commune (OSPAR, 2022).
Pour cette évaluation de l’indicateur, on a calculé les teneurs moyennes en chlorophylle mesurées durant la saison de croissance spécifique de la zone, en général du 1er mars au 31 septembre. Les valeurs seuils pour les teneurs en chlorophylle a sont fondées sur un pourcentage d’écart par rapport aux valeurs historiques, cet écart étant justifié et spécifique de la zone (OSPAR, 2022).
Les données sont stockées dans la base de données DOME du Conseil international pour l’exploration de la mer (CIEM) (https://www.ices.dk/data/data-portals/Pages/DOME.aspx). Les données ont été extraites de la base de données en juin 2022.
Zones d’évaluation
Pour la quatrième application de la Procédure commune, de nouvelles zones d’évaluation harmonisées représentant des zones pertinentes sur le plan écologique ont été définies dans les Régions II, III et IV d'OSPAR (Figure b). Ces zones d’évaluation peuvent être classées en quatre différents types présentant des caractéristiques distinctes : les panaches fluviaux, les eaux côtières, les eaux du plateau continental et les zones océaniques. Les panaches fluviaux sont des zones situées à proximité et en aval de l'embouchure des grands fleuves, dont la salinité est en général relativement faible et variable, et ils sont fortement influencés par les débits fluviaux. Les eaux côtières sont des zones autres que les panaches fluviaux, et leur salinité moyenne est ≤ 34,5. Les zones du plateau continental sont des zones ayant une salinité moyenne > 34,5 et des profondeurs < 200 m, tandis que les eaux océaniques sont les zones situées au large du plateau continental où la profondeur est > 200 m.
Comme les caractéristiques des zones d’évaluation influent sur la réponse de l’indicateur commun « chlorophylle » aux changements dans les charges de nutriments, le cas échéant, les résultats des évaluations et des analyses des tendances sont regroupés selon les quatre types de zones d’évaluation.
Figure b : Vue d'ensemble des zones d’évaluation pertinentes sur le plan écologique d'après la durée de stratification, la salinité de surface moyenne, la profondeur, les particules en suspension et la production primaire. Les codes et les noms des zones d’évaluation sont présentés dans le Tableau 1. Disponible via : https://odims.ospar.org/en/submissions/ospar_comp_au_2023_01/
Période d’évaluation
Pour l’évaluation des teneurs en chlorophylle, les données in situ et les données satellitaires sont combinées pour la période d’évaluation de la COMP4, de 2015 à 2020. Pour l’évaluation des tendances à long terme des teneurs en chlorophylle, la période d’évaluation s’étend de 1990 à 2020 (pour l'évaluation à partir des données in situ) et de 1998 à 2020 (pour l'évaluation à partir des données satellitaires) Comme les données in situ et les données satellitaires couvrent différentes périodes et diffèrent par leur couverture spatiale, les données n’ont pas été combinées pour l’évaluation des tendances à long terme.
L’évaluation pour la COMP4 a été réalisée à l’aide de l’outil COMPEAT, pour la période la plus récente (de 2015 à 2020). On a en outre répété les évaluations déjà réalisées pour les trois périodes d’évaluation précédentes (COMP1 : 1990-2000 ; COMP2 : 2001-2006 ; COMP3 : 2006-2014), en utilisant les nouveaux seuils et les nouvelles zones d’évaluation définis pour l’application de la COMP4.
Outils d’évaluation
L’évaluation a été réalisée à l’aide de l’outil COMPEAT développé récemment.
On a utilisé le test de Mann-Kendall pour établir la signification statistique des tendances temporelles des teneurs en chlorophylle. Le test statistique des tendances a porté sur la période de 1990 à 2020 pour les données in situ, et sur la période de 1998 à 2020 pour les données OT. Ce test a été réalisé dans la version R 4.2.1 avec le logiciel R TTAinterfaceTrendAnalysis v.1.5.8 pour l’analyse des tendances temporelles.
Lorsque les tendances étaient significatives (p < 0,05), elles ont été incluses dans la description des résultats.
Résultats
Pour la période la plus récente de 2015 à 2020, 11 zones d’évaluation, toutes situées dans la Région II d'OSPAR (Mer du Nord au sens large), ont été classées dans les catégories d'état « moyen », « médiocre » ou « mauvais » (c’est-à-dire que les teneurs sont supérieures au seuil). Ces zones sont des panaches fluviaux et des eaux côtières le long de la côte continentale, de la France au Danemark et à la Suède (Côtes françaises de la Manche, Panache de l’Escaut, Panache de la Meuse, Panache du Rhin, Panache de l’Ems, Panache de l’Elbe, Centre de la Baie d'Allemagne, Extérieur des côtes DEDK et Côtes du Kattegat et Kattegat (grandes profondeurs)) (Figure 2).
Dans toutes ces zones, les évaluations produisent des résultats comparables, qu'elles soient réalisées uniquement à partir de données in situ ou uniquement à partir de données satellitaires. La seule exception est la zone d’évaluation Mer d’Écosse, qui a été classée dans la catégorie d'état « moyen » sur la base des données in situ, et dans la catégorie d'état « bon » sur la base des données satellitaires et dans l’évaluation combinée.
Figure 2 : Résultats de l’évaluation COMP4 de la teneur moyenne en chlorophylle durant la saison de croissance, réalisée en combinant les données in situ et les données satellitaires, pour les Régions II, III et IV d'OSPAR. Les résultats de chaque zone d’évaluation sont également présentés dans le Tableau 1. Disponible via : https://odims.ospar.org/en/submissions/ospar_chlorophyll_eqrs_2020_01_001/

Tableau 1 : Zones d’évaluation de l’Atlantique du Nord-Est, regroupées dans les catégories Panaches fluviaux, Zones côtières, Zones du plateau continental et Zones océaniques. Les Régions d'OSPAR dans lesquelles les zones ont été incluses (correspondant à la plus grande proportion d'une zone d'évaluation lorsque celle-ci est divisée par les limites de plusieurs Régions) et la valeur EQRS (avec un code couleur indiquant l’état) de l’évaluation COMP4 sont également indiquées.
Catégories de zones d’évaluation COMP 4 | Code de la zone | Nom de la zone | Région d'OSPAR | EQRS |
|---|---|---|---|---|
| Panaches fluviaux | ADPM | Panache de l’Adour | IV | 0,75 |
| ELPM | Panache de l’Elbe | II | 0,35 | |
| EMPM | Panache de l’Ems | II | 0,42 | |
| GDPM | Panache de la Gironde | IV | 0,99 | |
| HPM | Panache de l'Humber | II | 0,97 | |
| LBPM | Panache de la baie de Liverpool | III | 0,83 | |
| LPM | Panache de la Loire | IV | 0,80 | |
| MPM | Panache de la Meuse | II | 0,32 | |
| RHPM | Panache du Rhin | II | 0,53 | |
SCHPM1 | Panache de l’Escaut 1 | II | 0,15 | |
| SCHPM2 | Panache de l’Escaut 2 | II | 0,43 | |
| SHPM | Panache du Shannon | III | 0,89 | |
| SPM | Panache de la Seine | II | 0,91 | |
| THPM | Panache de la Tamise | II | 0,90 | |
| Zones côtières | CFR | Côtes de la Manche FR | II | 0,49 |
| CIRL | Côtes IRL 3 | III | 0,74 | |
| CNOR1 | Côtes NOR 1 | II | 1,00 | |
| CNOR2 | Côtes NOR 2 | II | 1,00 | |
| CNOR3 | Côtes NOR 3 | II | 0,94 | |
| CUK1 | Côtes Royaume-Uni 1 | III | 0,85 | |
| CUKC | Côtes de la Manche Royaume-Uni | II | 0,93 | |
| CWAC | Eaux côtières AC (D5) | IV | 1,00 | |
| CWBC | Eaux côtières BC (D5) | IV | 1,00 | |
| CWCC | Eaux côtières CC (D5) | IV | 1,00 | |
| ECPM1 | Côte Est (mélange permanent) 1 | II | 0,99 | |
| ECPM2 | Côte Est (mélange permanent) 2 | II | 1,00 | |
| GBC | Centre de la Baie d'Allemagne | II | 0,56 | |
| IRS | Mer d’Irlande | III | 0,90 | |
| KC | Côtes du Kattegat | II | 0,25 | |
| KD | Kattegat (grandes profondeurs) | II | 0,48 | |
| NAAC1A | Zone nord-atlantique NOR-NorC1(D5)A | IV | 1,00 | |
| NAAC1B | Zone nord-atlantique NOR-NorC1(D5)B | IV | 1,00 | |
| NAAC1C | Zone nord-atlantique NOR-NorC1(D5)C | IV | 1,00 | |
| NAAC1D | Zone nord-atlantique NOR-NorC1(D5)D | IV | 1,00 | |
| NAAC2 | Zone nord-atlantique NOR-NorC2(D5) | IV | 1,00 | |
| NAAC3 | Zone nord-atlantique NOR-NorC3(D5) | IV | 1,00 | |
| OC | Extérieur des côtes DEDK | II | 0,43 | |
| SAAC1 | Zone sud-atlantique SUD-C1(D5) | IV | 1,00 | |
| SAAC2 | Zone sud-atlantique SUD-C2(D5) | IV | 1,00 | |
| SAAP2 | Zone sud-atlantique SUD-P2(D5) | IV | 1,00 | |
| SNS | Mer du Nord méridionale | II | 0,74 | |
| Zones du plateau continental | ASS | Atlantique, stratification saisonnière | III, IV | 1,00 |
| CCTI | Plateau continental de la Manche, sous l'influence des marées | II | 0,88 | |
| CWM | Manche, bon mélange | II, III | 0,92 | |
| CWMTI | Manche, bon mélange, sous l'influence des marées | II | 1,00 | |
| DB | Dogger Bank | II | 0,90 | |
| ENS | Est de la mer du Nord | II | 0,73 | |
| GBCW | Eaux côtières du golfe de Gascogne | IV | 0,99 | |
| GBSW | Eaux du plateau continental du golfe de Gascogne | IV | 1,00 | |
| IS1 | Stratification intermittente 1 | II, III | 0,91 | |
| IS2 | Stratification intermittente 2 | II | 0,80 | |
| NAAP2 | Zone nord-atlantique NOR-NorP2(D5) | IV | 1,00 | |
| NAAPF | Zone nord-atlantique NOR-Plataforma | IV | 1,00 | |
| NNS | Mer du Nord septentrionale | II | 0,97 | |
| NT | Fosse norvégienne | II | 0,90 | |
| SAAP1 | Zone sud-atlantique SUD-P1(D5) | IV | 1,00 | |
| SK | Skagerrak | II | 0,69 | |
| SS | Mer d’Écosse | II, III | 0,75 | |
| Zones océaniques/au-delà du plateau continental | ATL | Atlantique | II, IV, V | 1,00 |
| NAAO1 | Zone nord-atlantique NOR-NorO1(D5) | IV | 1,00 | |
| OWAO | Eaux océaniques AO (D5) | IV | 1,00 | |
| OWBO | Eaux océaniques BO (D5) | IV | 1,00 | |
| OWCO | Eaux océaniques CO (D5) | IV | 1,00 | |
| SAAOC | Zone sud-atlantique SUD-OCEAN(D5) | IV | 1,00 |
Il n’est pas facile de faire une comparaison entre les quatre périodes d’évaluation de la COMP en ce qui concerne le nombre et la superficie totale des zones d’évaluation où les teneurs en chlorophylle ont dépassé les seuils. Le niveau de confiance associé aux résultats de l’évaluation est déterminé à partir d’une combinaison de confiance et d’exactitude spatiales et temporelles. En ce qui concerne les données in situ, il n’y a que peu de zones d’évaluation où un niveau de confiance élevé est associé aux résultats des évaluations pour les quatre périodes de la COMP. Dans le cas des données satellitaires, un niveau de confiance élevé est associé aux évaluations pour les quatre périodes de la COMP dans un plus grand nombre de zones d’évaluation. Quand on utilise uniquement les évaluations réalisées à partir de données satellitaires, 40 % de la superficie reste exclue d'une comparaison entre les quatre périodes d’évaluation de la COMP, car il n'y a pas de données satellitaires pour les zones d’évaluation situées dans les eaux espagnoles et portugaises et dans la partie sud du golfe de Gascogne pour les périodes COMP1 et COMP2. Pour la période de 2015 à 2020, la superficie totale qui n’est pas en bon ou en très bon état est de 57 304 km2, soit 2,2 % de la superficie totale qui a été évaluée. Cependant, ce résultat reflète les vastes zones océaniques ouvertes, il ne reflète pas la situation dans les zones côtières où des apports de nutriments provenant des terres entraînent une eutrophisation. Sur la superficie totale des panaches fluviaux et des zones côtières, 46 % (12 444 km2) et 22 % (44 860 km2) respectivement ne sont pas en bon ou en très bon état.
La comparaison des quatre périodes d’évaluation de la COMP montre que l’état s’est amélioré depuis la COMP 1 dans les eaux côtières et dans les eaux du plateau continental, mais on n'a vu que de légers changements dans les panaches fluviaux (Figure 3).
Figure 3 : Pourcentage de la superficie des panaches fluviaux, des eaux côtières, des eaux du plateau continental et des eaux océaniques classées dans les catégories d'état « mauvais », « médiocre » ou « moyen » (rouge) ou « bon » ou « très bon » (vert) au cours des périodes d’évaluation de la COMP1, de la COMP2, de la COMP3 et de la COMP4. Les barres grises indiquent les zones d’évaluation pour lesquelles il manque des données.
Une analyse des tendances a été effectuée pour les moyennes de la saison de croissance de chaque zone d’évaluation. Comme les données satellitaires n’étaient disponibles qu’à partir de 1998, l’analyse des tendances a été effectuée séparément pour les données in situ (couvrant la période de 1990 à 2020, selon la disponibilité des données) et pour les données satellitaires (couvrant la période de 1998 à 2020). Aucune analyse des tendances n’a été effectuée sur la combinaison des données in situ et des données satellitaires.
Des tendances indiquant une augmentation significative des teneurs en chlorophylle ont été observées pour le panache de la Loire (données in situ, années 1996-2019), le panache de la baie de Liverpool (données OT, années 1998-2020), et dans les eaux côtières et les eaux du plateau continental du golfe de Gascogne (données OT, années 2009-2020). Dans toutes ces zones d’évaluation, les teneurs en chlorophylle ont été inférieures au seuil (indiquant l'absence d'eutrophisation) de 2015 à 2020 (Tableau 2 et Tableau 3).
Les zones d’évaluation qui ont été classées dans les catégories d'état « moyen », « médiocre » ou « mauvais » (c.-à-d. ayant des teneurs supérieures au seuil) pour les teneurs en chlorophylle, et dont les teneurs présentent des tendances à la baisse significatives (c.-à-d. que les conditions s'améliorent), que ce soit d’après les données OT ou les données in situ, se trouvent toutes dans les eaux côtières (Tableau 2 et Tableau 3) : Côtes de la Manche FR, Extérieur des côtes DEDK, Centre de la Baie d'Allemagne, Côtes du Kattegat et Kattegat (grandes profondeurs).
| Catégorie de zones | Classification COMP4 | Tendance à la hausse | Pas de tendance | Tendance à la baisse | Pas de données |
|---|---|---|---|---|---|
| Panaches fluviaux | État moyen/médiocre/mauvais | 0 | 5 | 0 | 1 |
| État très bon/bon | 1 | 6 | 0 | 1 | |
| Zones côtières | État moyen/médiocre/mauvais | 0 | 2 | 3 | 0 |
| État très bon/bon | 0 | 10 | 2 | 10 | |
| Zones du plateau continental | État moyen/médiocre/mauvais | 0 | 0 | 0 | 0 |
| État très bon/bon | 0 | 12 | 4 | 1 | |
| Zones océaniques | État moyen/médiocre/mauvais | 0 | 0 | 0 | 0 |
| État très bon/bon | 0 | 2 | 0 | 4 |
| Catégorie de zones | Classification COMP4 | Tendance à la hausse | Pas de tendance | Tendance à la baisse | Pas de données |
|---|---|---|---|---|---|
| Panaches fluviaux | État moyen/médiocre/mauvais | 0 | 6 | 0 | 0 |
| État très bon/bon | 1 | 6 | 1 | 0 | |
| Zones côtières | État moyen/médiocre/mauvais | 0 | 2 | 3 | 0 |
| État très bon/bon | 0 | 21 | 1 | 0 | |
| Zones du plateau continental | État moyen/médiocre/mauvais | 0 | 0 | 0 | 0 |
| État très bon/bon | 2 | 14 | 1 | 0 | |
| Zones océaniques | État moyen/médiocre/mauvais | 0 | 0 | 0 | 0 |
| État très bon/bon | 0 | 5 | 1 | 0 |
L’évaluation pour la COMP4 a été réalisée à l’aide de l’outil COMPEAT, pour la période la plus récente (de 2015 à 2020). On a en outre répété les évaluations déjà réalisées pour les trois périodes d’évaluation précédentes (COMP1 : 1990-2000 ; COMP2 : 2001-2006 ; COMP3 : 2006-2014) en utilisant les seuils et les zones d’évaluation définis pour l’application de la COMP4. Cette approche permet de voir les changements dans les résultats de l’évaluation qui sont causés uniquement par des changements de l’état du milieu marin. Auparavant, les comparaisons entre les résultats de la COMP1, de la COMP2 et de la COMP3 étaient faussées par des changements des méthodes d’évaluation et des seuils entre les différentes périodes.
Les évaluations sont maintenant réalisées à partir d'une combinaison de données provenant de mesures in situ et de données provenant d’observations de la Terre/satellitaires (OT). Des données OT sont maintenant disponibles pour la période de 1998 à 2020. Les évaluations COMP1, COMP2 et COMP3 publiées auparavant étaient fondées principalement sur des données in situ, quelques Parties contractantes seulement ayant utilisé en partie des données satellitaires dans la COMP3.
Résultats de l’évaluation COMP4
L’évaluation COMP4 (Figure 2) montre que 11 zones d’évaluation, toutes situées dans la Région II d'OSPAR (Mer du Nord au sens large), sont dans un état « moyen », « médiocre » ou « mauvais » (c’est-à-dire que les teneurs sont supérieures au seuil). Ces zones se trouvent le long de la côte continentale, de la France au Danemark et à la Suède (Côtes françaises de la Manche, Panache de l’Escaut, Panache de la Meuse, Panache du Rhin, Panache de l’Ems, Panache de l’Elbe, Centre de la Baie d'Allemagne, Extérieur des côtes DEDK, Côtes du Kattegat et Kattegat (grandes profondeurs)).
Dans toutes ces zones, les évaluations produisent des résultats comparables, qu'elles soient réalisées uniquement à partir de données in situ ou uniquement à partir de données satellitaires. La seule exception est la zone d’évaluation Mer d’Écosse, qui a été classée dans la catégorie d'état « moyen » sur la base des données in situ, et dans la catégorie d'état « bon » sur la base des données satellitaires et dans l’évaluation combinée.
Comparaison des périodes d’évaluation de la COMP
Les résultats de l’évaluation pour les périodes précédentes de la COMP, en appliquant les seuils de la COMP4, sont présentés dans la Figure c.
Au cours de la période couverte par la COMP1 (1990-2000), 19 zones d’évaluation ont été classées dans les catégories d'état « moyen », « médiocre » ou « mauvais ». Il convient toutefois de noter que l’évaluation, pour cette période, a été réalisée principalement à partir de données in situ, les données satellitaires n’étant disponibles que pour les trois dernières années (1998-2000). Si l’on ne tient compte que des données satellitaires, le nombre de zones d’évaluation où les teneurs en chlorophylle sont supérieures au seuil est de 9 pour la COMP1. Les zones d’évaluation présentant des problèmes d’eutrophisation se trouvent principalement dans la Région II d'OSPAR (Mer du Nord au sens large). L'état médiocre dans la vaste zone que l'on appelle « mer du Nord septentrionale » résulte avant tout d'une influence relativement élevée des données in situ, les données satellitaires n’étant disponibles que pour 3 années sur 11. Dans cette zone, les données satellitaires n'indiquent aucun dépassement des seuils quelle que soit la période de la COMP. Par contre, dans le cas des données in situ, de nombreuses moyennes de la saison de croissance ont dépassé le seuil au cours de la COMP1, avec une fréquence plus faible de dépassement des seuils durant les périodes de la COMP2 et de la COMP3, et aucun dépassement durant la période correspondant à la COMP4. Un niveau de confiance spatiale bas est associé aux teneurs en chlorophylle déterminées à partir de données in situ dans la mer du Nord septentrionale, et on voit des indications d’un biais spatial vers les eaux côtières ; un tel biais signifierait que les moyennes calculées à partir des données in situ surestiment les teneurs moyennes pour l’ensemble de la zone d’évaluation. En plus des zones situées dans la mer du Nord au sens large, il existe deux zones présentant des problèmes d’eutrophisation, dans la Région III d'OSPAR (Mer d’Irlande), et dans la Région IV d'OSPAR, dans une petite zone près de la côte atlantique Sud de l’Espagne. Toutefois, pour cette dernière zone, un niveau de confiance spatiale et temporelle bas est associé à l’évaluation.
Au cours de la période correspondant à la COMP2 (2001-2006), 13 zones d’évaluation ont été classées dans les catégories d'état « moyen », « médiocre » ou « mauvais », et au cours de la période correspondant à la COMP3 (2006-2014), cela a été le cas pour 9 zones d’évaluation. Ces zones se trouvaient toutes dans la Région II d'OSPAR.
Le niveau de confiance associé aux résultats de l’évaluation est également indiqué dans la Figure c. Le niveau a été déterminé à partir d’une classification de l'exactitude et de la confiance temporelles et spatiales ; cette classification est décrite plus en détail dans la Procédure commune (OSPAR, 2022), y compris les limites de classe utilisées pour l'estimation de confiance. En particulier au cours de la période correspondant à la COMP1, un niveau de confiance modéré ou bas est associé aux évaluations de nombreuses zones.
Le nombre de zones non évaluées a été de 9, 20, 1 et 1 au cours des périodes d’évaluation de la COMP1, de la COMP2, de la COMP3 et de la COMP 4, respectivement. La superficie totale des zones non évaluées a été de 1 %, 23 %, < 1 % et < 1 % de la superficie totale, respectivement, au cours des périodes d’évaluation de la COMP1, de la COMP2, de la COMP3 et de la COMP 4.
En résumé, on a observé une tendance récurrente sur l’ensemble de la période de 1990 à 2020, à savoir que dans la Région II d'OSPAR, Mer du Nord au sens large, plusieurs zones d’évaluation ont été classées dans les catégories d'état « moyen », « médiocre » ou « mauvais » au cours de toute la période. Certaines zones n’ont été classées ainsi qu’au cours de la période de la COMP1, par exemple les deux zones situées dans la Région III (Mer d’Irlande), une zone dans la Région IV, et Dogger Bank et la mer du Nord septentrionale dans la Région II.


COMP1
État d’eutrophisation 1990-2000. Chlorophylle a (données in situe et données satellitaires) (CPHL). Mois : 3-9, Profondeurs : 0-10, mesure : moyen. Disponible via: https://odims.ospar.org/en/submissions/ospar_chlorophyll_eqrs_2000_01/
Niveau de confiance associé à l’évaluation de l’eutrophisation 1990-2000. Chlorophylle a (données in situe et données satellitaires) (CPHL). Mois : 3-9, Profondeurs : 0-10, mesure : moyen. Disponible via: https://odims.ospar.org/en/submissions/ospar_chl_confidence_2000_01/
COMP2
État d’eutrophisation 2001-2006. Chlorophylle a (données in situe et données satellitaires) (CPHL). Mois : 3-9, Profondeurs : 0-10, mesure : moyen. Disponible via: https://odims.ospar.org/en/submissions/ospar_chlorophyll_eqrs_2006_01/
Niveau de confiance associé à l’évaluation de l’eutrophisation 2001-2006. Chlorophylle a (données in situe et données satellitaires) (CPHL). Mois : 3-9, Profondeurs : 0-10, mesure : moyen. Disponible via: https://odims.ospar.org/en/submissions/ospar_chl_confidence_2006_01/
COMP3
État d’eutrophisation 2006-2014. Chlorophylle a (données in situe et données satellitaires) (CPHL). Mois : 3-9, Profondeurs : 0-10, mesure : moyen. Disponible via: https://odims.ospar.org/en/submissions/ospar_chlorophyll_eqrs_2014_01/
Niveau de confiance associé à l’évaluation de l’eutrophisation 2006-2014. Chlorophylle a (données in situe et données satellitaires) (CPHL). Mois : 3-9, Profondeurs : 0-10, mesure : moyen. Disponible via: https://odims.ospar.org/en/submissions/ospar_chl_confidence_2014_01/
COMP4
État d’eutrophisation 2015-2020. Chlorophylle a (données in situe et données satellitaires) (CPHL). Mois : 3-9, Profondeurs : 0-10, mesure : moyen. Disponible via: https://odims.ospar.org/en/submissions/ospar_chlorophyll_eqrs_2020_01/
Niveau de confiance associé à l’évaluation de l’eutrophisation 2015-2020. Chlorophylle a (données in situe et données satellitaires) (CPHL). Mois : 3-9, Profondeurs : 0-10, mesure : moyen. Disponible via: https://odims.ospar.org/en/submissions/ospar_chl_confidence_2020_01/
Figure c : Évaluation de l’état d’eutrophisation (à gauche) et niveau de confiance associé à l’évaluation (à droite) de la teneur moyenne en chlorophylle durant la saison de croissance, réalisée en combinant les données in situ et les données satellitaires, pour les périodes d’évaluation de 1990 à 2000 (COMP1), de 2001 à 2006 (COMP2), de 2006 à 2014 (COMP3), et de 2015 à 2020 (COMP4)
Tendances de 1990 à 2020 par zone d’évaluation
Une analyse des tendances a été effectuée pour les moyennes de la saison de croissance durant la période de 1990 à 2020, dans chaque zone d’évaluation. Comme les données satellitaires n’étaient disponibles qu’à partir de 1998, l’analyse des tendances a été effectuée séparément pour les données in situ et pour les données satellitaires, et aucune analyse des tendances n’a été effectuée pour la combinaison des données in situ et des données satellitaires.
Un nombre assez limité de zones d’évaluation présentent des tendances significatives. Les résultats de l’analyse des tendances sont récapitulés dans le Tableau 2 et le Tableau 3.
Des tendances indiquant une augmentation significative des teneurs en chlorophylle ont été observées pour le panache de la Loire (données in situ, de 1996 à 2019), le panache de la baie de Liverpool (données OT, de 1998 à 2020), et dans les eaux côtières et les eaux du plateau continental du golfe de Gascogne (données OT, de 2009 à 2020). Dans toutes ces zones d’évaluation, les teneurs en chlorophylle ont été inférieures au seuil durant la période de 2015 à 2020.
Les zones d’évaluation qui ont été classées dans les catégories d'état « moyen », « médiocre » ou « mauvais » pour les teneurs en chlorophylle, et dont les teneurs présentent des tendances à la baisse significatives, que ce soit d’après les données OT ou les données in situ, se trouvent toutes dans les eaux côtières : Côtes de la Manche FR, Extérieur des côtes DEDK, Centre de la Baie d'Allemagne, Côtes du Kattegat et Kattegat (grandes profondeurs). Les Figures suivantes indiquent les teneurs et les tendances pour ces cinq zones (Figure e, Figure f, Figure g, Figure h, Figure i). Pour les deux unités d’évaluation situées dans le Kattegat, les données OT présentent également des tendances à la baisse sur l’ensemble de la période (de 1998 à 2020) quand elles sont corrigées pour tenir compte des changements dans le temps de la sensibilité, qui varie d'un satellite à l'autre (Staehr et al., 2022). Depuis une dizaine d’années environ, on observe une tendance à l’augmentation des teneurs, en raison de l’augmentation des apports d’azote provenant des terres et de l’augmentation des teneurs hivernales en azote inorganique. Dans cinq zones d’évaluation classées dans les catégories d'état « moyen », « médiocre » ou « mauvais » pour les teneurs en chlorophylle, on n'a vu aucune tendance significative. Il s'agit des zones suivantes : Panache de l’Elbe, Panache de l’Ems, Panache de la Meuse, Panache du Rhin et Panache de l’Escaut.
Figure d : Teneurs, tendances et seuils dans la zone d’évaluation Côtes de la Manche FR ; on voit des teneurs supérieures au seuil et une tendance à la baisse significative (données OT).
Figure e: Teneurs, tendances et seuils dans la zone d’évaluation Extérieur des côtes DEDK ; on voit des teneurs supérieures au seuil et une tendance à la baisse significative (données in situ et données OT)
Figure f : Teneurs, tendances et seuils dans la zone d’évaluation Centre de la Baie d'Allemagne ; on voit des teneurs supérieures au seuil et une tendance à la baisse significative (données OT)
Figure g : Teneurs, tendances et seuils dans la zone d’évaluation Côtes du Kattegat ; on voit des teneurs supérieures au seuil et une tendance à la baisse significative (données in situ)
Figure h : Teneurs, tendances et seuils dans la zone d’évaluation Kattegat (grandes profondeurs) ; on voit des teneurs supérieures au seuil et une tendance à la baisse significative (données in situ)
Conclusion
Des teneurs en chlorophylle dépassant les seuils ont été observées dans 11 zones d’évaluation, dans des panaches fluviaux et dans des eaux côtières de la mer du Nord au sens large le long de la côte continentale, de la France au Danemark et à la Suède. Entre la COMP3 et la COMP4, le nombre de zones d’évaluation présentant des teneurs élevées et les superficies correspondant à ces zones n'ont guère changé.
Une analyse des tendances, réalisée aussi bien à partir de données in situ que de données satellitaires, a indiqué des augmentations significatives des teneurs en chlorophylle dans quatre zones d’évaluation. Toutes ces zones d’évaluation sont classées dans les catégories d'état « bon » ou « très bon » (indiquant des teneurs inférieures au seuil). Sur les 11 zones d’évaluation où les teneurs ont dépassé le seuil durant la période de 2015 à 2020, ce dépassement indiquant une eutrophisation, 5 zones ont présenté une diminution des teneurs en chlorophylle (indiquant une amélioration des conditions). Les autres zones d’évaluation n’ont présenté aucune tendance significative.
Chlorophyll concentrations exceeding the thresholds are found in 11 assessment areas in river plumes and coastal waters in the Greater North Sea, along the continental coast from France to Denmark and Sweden. From COMP3 to COMP4 there has been little change in the number of assessment areas and surface area with elevated concentrations.
A trend analysis, either based on in situ data or on satellite data, showed that significant increases in chlorophyll concentrations were found in four assessment areas. Those assessment areas are all in Good or High status (i.e., concentrations below the threshold). Out of the ten assessment areas with concentrations exceeding the threshold in 2015 to 2020, indicating eutrophication, five areas show decreasing concentrations of chlorophyll (i.e., improving conditions). The other five assessment areas showed no significant trend.
Lacunes dans les connaissances
Les lacunes dans les connaissances relevées antérieurement, concernant les méthodes d’analyse et l’échelle spatiale des zones d’évaluation, ont été comblées en définissant de nouvelles zones d’évaluation pertinentes sur le plan écologique. La disponibilité de données provenant des nouveaux satellites Sentinel et de nouvelles méthodes de calcul de la teneur en chlorophylle, fondées sur les données à haute résolution spectrale de ces satellites, permettront d’améliorer la qualité des données OT à partir de 2018.
Un travail supplémentaire doit être effectué sur la combinaison des données in situ et des données satellitaires, car les stratégies d’échantillonnage diffèrent entre les Parties contractantes.
Il faut affiner l’approche de dérivation des seuils à partir d’une référence, pour refléter les différences entre les réponses produites par les différents paramètres d’évaluation.
Les lacunes dans les connaissances relevées antérieurement, concernant les méthodes d’analyse et l’échelle spatiale des zones d’évaluation, ont été comblées en définissant de nouvelles zones d’évaluation pertinentes sur le plan écologique.
Une utilisation à grande échelle des données satellitaires a été introduite dans la COMP4. Depuis 2018, les satellites Sentinel III produisent des données dont la résolution spectrale est plus élevée. Cela permet d’utiliser des méthodes plus avancées pour le calcul des teneurs en chlorophylle. On pourrait ainsi éliminer certaines des incertitudes associées aux estimations fondées sur des missions satellitaires antérieures. De nouvelles méthodes d’estimation des teneurs en chlorophylle à partir de données satellitaires font actuellement (2022) l'objet de tests. Ces méthodes utilisent un échantillonnage et des données in situ pour une validation dynamique des données satellitaires dans le temps. Cette approche devrait être développée et utilisée à l’avenir. Cela permettra de surmonter certains des problèmes liés aux changements dans le temps des propriétés optiques du phytoplancton en fonction des niveaux de nutriments. Cela ouvre également la voie à l’assimilation des données OT dans des modèles écosystémiques dynamiques, de telle sorte que les estimations futures reposent à la fois sur des données in situ et sur des données OT interpolées dans l’espace et dans le temps à l'aide de modèles écosystémiques dynamiques.
L'approche de combinaison des données in situ et des données satellitaires doit être affinée, car les stratégies d’échantillonnage diffèrent entre les Parties contractantes.
C’est la première fois qu’une évaluation COMP utilise des valeurs seuils communes fondées sur une approche harmonisée, mais des ajustements ont été apportés dans certaines zones d’évaluation, ce qui nuit à l'obtention d'une harmonisation complète. Il faut affiner l’approche de dérivation des seuils à partir d’une référence, pour mieux refléter la différences entre les réponses produites par les différents paramètres et pour mieux refléter les gradients spatiaux des pressions anthropiques.
Cloern, J.E. (2001). Our evolving conceptual model of the coastal eutrophication problem. Marine Ecology Progress Series 210: 223-253.
Cloern, J.E., S.Q. Foster & A.E. Kleckner (2014). Phytoplankton primary production in the world's estuarine-coastal ecosystems. Biogeosciences 11: 2477-2501.
Duarte, C.M., D.J. Conley, J. Carstensen & M. Sánchez-Camacho (2009). Return to Neverland: Shifting baselines affect eutrophication restoration targets. Estuaries and Coasts 32: 29-36.
Enserink, L., Blauw, A., van der Zande, D., Markager S. (2019). Summary report of the EU project ‘Joint monitoring programme of the eutrophication of the North Sea with satellite data’ (Ref: DG ENV/MSFD Second Cycle/2016). 21 pp
Jakobsen, H.H. & S. Markager (2016). Carbon-to-chlorophyll ratio for phytoplankton in temperate coastal waters: Seasonal patterns and relationship to nutrients. Limnology and Oceanography 61: 1853-1868.
Lavigne H. & Van der Zande D. & Ruddick K. & Cardoso Dos Santos J. & Gohin F. & Brotas V. & Kratzer S. Quality-control tests for OC4, OC5 and NIR-red satellite chlorophyll-a algorithms applied to coastal waters (2021) Remote Sensing of Environment, Vol. 255 p. 112237.
Lyngsgaard, M.M., S. Markager & K. Richardson (2014). Changes in the vertical distribution of primary production in response to land-based nitrogen loading. Limnology and Oceanography 59: 1679-1690.
OSPAR (2010). Quality Status Report 2010. OSPAR commission. London. 176 pp.
OSPAR (2003). OSPAR integrated report 2003 on the eutrophication status of the OSPAR maritime area based upon the first application of the Comprehensive Procedure. OSPAR Commission, London, Eutrophication Series Publication No 189/2003, 59 pp.
OSPAR (2008). Second OSPAR Integrated Report on the Eutrophication Status of the OSPAR Maritime Area OSPAR Commission, London, Eutrophication Series Publication Number: 372/2008 107 pp.
OSPAR (2012). JAMP Eutrophication Monitoring Guidelines: Chlorophyll-a in Water. OSPAR Agreement 2012-11
OSPAR (2017). Third Integrated Report on the Eutrophication Status of the OSPAR Maritime Area. OSPAR Commission, London, Publication No 694/2017, 164 pp.
OSPAR (2021) Strategy of the OSPAR Commission for the Protection of the Marine Environment of the North-East Atlantic 2030. Agreement 2021-01: North-East Atlantic Environment Strategy.
OSPAR (2022). Revision of the Common Procedure for the Identification of the Eutrophication Status of the OSPAR Maritime Area. OSPAR Agreement 2022-07.
Philippart, C.J.M., J.J. Beukema, G.C. Cadée, R. Dekker, P.W. Goedhart, J.M. Iperen, M.F. Leopold & P.M.J. Herman (2007). Impacts of Nutrient Reduction on Coastal Communities. Ecosystems 10: 96-119.
Riemann, B., J. Carstensen, K. Dahl, H. Fossing, J.W. Hansen, H.H. Jakobsen, A.B. Josefson, D. Krause-Jensen, S. Markager, P.A. Stæhr, K. Timmermann, J. Windolf & J.H. Andersen (2016). Recovery of Danish Coastal Ecosystems After Reductions in Nutrient Loading: A Holistic Ecosystem Approach. Estuaries and Coasts 39: 82-97.
Staehr, P.A., J. Testa & J. Carstensen (2017). Decadal Changes in Water Quality and Net Productivity of a Shallow Danish Estuary Following Significant Nutrient Reductions. Estuaries and Coasts: 40: 63-79.
Staehr, S.U., D. Van der Zande, P.A.U. Staehr & S. Markager (2022). Suitability of multisensory satellites for long-term chlorophyll assessment in coastal waters: A case study in optically-complex waters of the temperate region. Ecological Indicators 134: 108479.
Van Beusekom, J.E.E., M. Loebl & P. Martens (2009). Distant riverine nutrient supply and local temperature drive the long-term phytoplankton development in a temperate coastal basin. Journal of Sea Research 61: 26-33.
Contributeurs
Auteurs principaux : Theo Prins et Lisette Enserink
Avec le soutien des groupes suivants : Intersessional Correspondence Group on Eutrophication (ICG-EUT), Technical Group for the revision and application of the Common Procedure and the Hazardous Substances and Eutrophication Committee (HASEC).
Traduction : Isabelle Wojtyniak (MCIL, MITI). Quicksilver Language Services Ltd
Citation
Prins, T. et Enserink, L. 2022. Teneurs en chlorophylle a dans la mer du Nord au sens large, les mers celtiques et le Golfe de Gascogne et côte ibérique. In: OSPAR, 2023: OSPAR, 2023: Bilan de santé. Commission OSPAR, Londres. Disponible via le lien suivant : https://oap.ospar.org/fr/evaluations-ospar/bilan-de-sante/2023/evaluations-des-indicateurs/teneurs-chlorophylle/
| Type d’évaluation | Évaluation d’Indicateur |
|---|---|
| Résumé des résultats | https://odims.ospar.org/en/submissions/ospar_chlorophyll_msfd_2022_06/ |
| Indicateur ODD | 14.1 D’ici à 2025, prévenir et réduire nettement la pollution marine de tous types, en particulier celle résultant des activités terrestres, y compris les déchets en mer et la pollution par les nutriments |
| Activité thématique | Eutrophisation |
| Documentation OSPAR pertinente | OSPAR Agreement 2010-03 The North-East Atlantic Environment Strategy. Strategy of the OSPAR Commission for the Protection of the Marine Environment of the North-East Atlantic 2010–2020 |
| Date de publication | 2022-06-30 |
| Conditions d’accès et d’utilisation | https://oap.ospar.org/fr/politique-de-donnees/ |
| Instantané de données | https://odims.ospar.org/en/submissions/ospar_chlorophyll_snapshot_2022_06/ |
| Résultats des données | https://odims.ospar.org/en/submissions/ospar_chlorophyll_results_2022_06/ |
| Source des données | https://www.ices.dk/data/data-portals/Pages/DOME.aspx |

