Impacts of underwater noise on ecosystem services in the marine environment

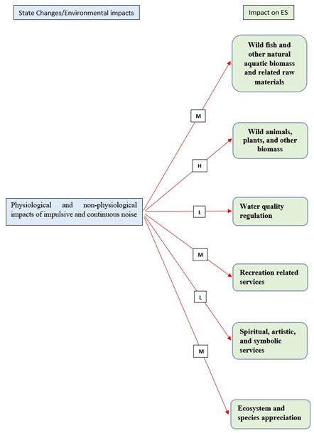
Figure I.1: Overview of the 'state changes/environmental impacts’ - ‘impacts on ES’ linkages for the Underwater Noise Thematic Assessment. The presented ecosystem services represent those considered most relevant in relation to the Underwater Noise thematic assessment. Each arrow is also associated with an expert-based estimate of the magnitude of the impact of environmental state change on a particular ecosystem service (H = high impact, M = medium impact, L = low impact, U = unknown impact).
As shown schematically, state changes / environmental impacts associated with underwater noise impact on different marine ecosystem services. The following provides a further elaboration on the reasoning behind the identified impacts on ecosystem services.
Wild fish and other natural aquatic biomass: lethal and sub-lethal physiological stresses, including physical injury, leading in severe cases to death, reduce the overall provision of wild aquatic biomass. In addition, exposure to the underwater noise produced by seismic surveys has been observed to lead to reductions in the abundance of fish stocks, including commercially important species such as cod and haddock (Weilgart, 2018).
Wild animals, plants, and other biomass: Adverse effects of anthropogenic noise have been observed at a wide range of trophic levels, from megafauna to zooplankton. Significant zooplankton mortality has been observed after exposure to seismic airgun surveys (McCauley et al., 2017), while known effects on larger taxa such as marine mammals and fish include mortality, auditory impairment, heightened physiological stress, masking of biologically important sounds, and behavioural responses (Duarte et al., 2021). Noise can also affect species interactions, thereby altering food web dynamics (Simpson et al., 2016). Ultimately, the effects of noise on individual animals may lead to changes in population growth rates (Slabbekoorn et al., 2010; Pirotta et al., 2018), affecting the supply of wild biomass, a key ecosystem service for industrial and recreational fishing activities.
Water quality regulation: exposure to ship noise can compromise the ability of blue mussels to filter water (Wale et al., 2016) and diminishes the benthic nutrient cycling carried out by some benthic species (Solan et al., 2016).
Recreation-related services: the effects described above related to exposure to continuous noise may undermine activities such as recreational fishing, diving, wildlife watching, and others (HELCOM, 2019).
In addition, it can be assumed that the negative impact of underwater noise exposure on marine biodiversity could also affect the provision of cultural services, for example inspirational, and simple appreciation of species and the marine ecosystem, as people care about the existence and good maintenance of a healthy marine environment (Culhane et al., 2019).
Weilgart, L. (2018). The impact of ocean noise pollution on fish and invertebrates. Report for OceanCare, Switzerland. Available at: https://www.oceancare.org/wp-content/uploads/2017/10/OceanNoise_FishInvertebrates_May2018.pdf.
McCauley, R.D., Day, R.D., Swadling, K.M., Fitzgibbon, Q.P., Watson, R.A., Semmens, J.M. (2017). Widely used marine seismic survey air gun operations negatively impact zooplankton. Nat Ecol Evol 1, 0195. Available at: https://doi.org/10.1038/s41559-017-0195
Duarte, C.M., Chapuis, L., Collin, S.P., Costa, D.P., Devassy, R.P., Eguiluz, V.M., Erbe, C., Gordon, T.A.C., Halpern, B.S., Harding, H.R., Havlik, M.N., Meekan, M., Merchant, N.D., Miksis-Olds, J.L., Parsons, M., Predragovic, M., Radford, A.N., Radford, C.A., Simpson, S.D., Slabbekoorn, H., Staaterman, E., Van Opzeeland, I.C., Winderen, J., Zhang, X., Juanes, F. (2021). The soundscape of the Anthropocene ocean. Science (80-. ). 371, eaba4658. Available at: https://doi.org/10.1126/science.aba4658
Simpson, S.D., Radford, A.N., Nedelec, S.L., Ferrari, M.C.O., Chivers, D.P., McCormick, M.I., Meekan, M.G. (2016). Anthropogenic noise increases fish mortality by predation. Nature Communications 7, 10544. Available at: https://doi.org/10.1038/ncomms10544
Slabbekoorn, H., Bouton, N., van Opzeeland, I., Coers, A., ten Cate, C., Popper, A.N. (2010). A noisy spring: the impact of globally rising underwater sound levels on fish. Trends Ecol. Evol. 25, 419–27. Available at: https://doi.org/10.1016/j.tree.2010.04.005
Wale, M.A., Briers, R.A., Bryson, D., Hartl, M.G.J & Diele, K. (2016). The effects of anthropogenic noise playbacks on the blue mussel Mytilus edulis. In MASTS Annual Science Meeting 19-21 October 2016. Available at: https://www.masts.ac.uk/media/36069/2016-abstracts-gen-sci-session-3.pdf
Solan, M., Hauton, C., Godbold, J.A., Wood, C.L., Leighton, T.G., White, P. (2016). Anthropogenic sources of underwater sound can modify how sediment-dwelling invertebrates mediate ecosystem properties. Sci. Rep. 6, 20540. Available at: https://doi.org/10.1038/srep20540
HELCOM (2019). Noise sensitivity of animals in the Baltic Sea. Baltic Sea Environment Proceedings N° 167. Available at: https://www.helcom.fi/wp-content/uploads/2019/08/BSEP167.pdf
Culhane, F., Teixeira, H., Nogueira, A.J.A., Borgwardt, F., Trauner, D., Lillebø, A., Piet, G.J., Kuemmerlen, M., McDonald, H., O’Higgins, T., Barbosa, A.L., van der Wal, J.T., Iglesias-Campos, A., Arevalo-Torres, J., Barbière, J., Robinson, L.A. (2019). Risk to the supply of ecosystem services across aquatic ecosystems. Science of the Total Environment 660, 611–621. Available at: https://doi.org/10.1016/j.scitotenv.2018.12.346
| State | Response |

