Perspectives de l’évaluation des écosystèmes – développement d’une approche appliquée à l’évaluation des effets cumulatifs pour le QSR

Multiple human activities occur within the OSPAR Maritime Area and understanding their cumulative effect on ecosystem components is a key step in implementing the ecosystem approach.
Les activités de la Commission OSPAR dans le cadre de la Stratégie pour le milieu marin de l’Atlantique du Nord-Est sont guidées par l’application de l’approche écosystémique. Il est crucial, pour la mise en œuvre de l’approche écosystémique appliquée à la gestion des activités humaines dans la zone maritime OSPAR, de comprendre et d’évaluer les effets cumulatifs. La réalisation du prochain Bilan de santé OSPAR (QSR) devra donc comprendre une perception des conséquences des effets cumulatifs. L’évaluation des effets cumulatifs est interdisciplinaire dans le cadre des travaux de tous les comités et groupes d’experts OSPAR ainsi que du Groupe de coordination. Il est donc essentiel que l’évaluation des effets cumulatifs soit intégrée dans le cadre de travail structurel d’OSPAR et puisse exploiter au mieux les données et l’expertise disponibles. L’évaluation des effets cumulatifs pour le prochain QSR s’inspirera de l’analyse OSPAR (2009) des tendances des activités humaines maritimes et de leur impact collectif sur la Zone maritime OSPAR.
L’évaluation des effets cumulatifs est une procédure systématique permettant d’identifier et d’évaluer l’importance des effets dus aux activités humaines multiples. Elle fournit également une évaluation de l’impact général prévu afin d’informer les décisions de gestion. L’analyse des causes, voies d’exposition et conséquences de ces effets sur les composants des écosystèmes est une partie essentielle et intégrante de ce processus.
Aucune évaluation des effets cumulatifs n’a été réalisée pour l’IA 2017. Cette section décrit les approches en cours de développement pour le prochain Bilan de santé (QSR).
Le prochain QSR ne tentera pas d’évaluer les effets cumulatifs de toutes les combinaisons possibles de pressions et impacts dans l’Atlantique du Nord-Est mais se focalisera plutôt sur la réalisation d’une évaluation des effets cumulatifs intégrée avec les évaluations OSPAR des indicateurs communs et des données correspondantes.
Cette section présente un aperçu d’une approche fondée sur les indicateurs qui établit des liens entre les pressions découlant des activités humaines (Chapitre 4) et l’état de la biodiversité (Chapitre 5) dans le contexte du changement climatique (Chapitre 2, Section 2.1) et les conditions physiographiques et prédominantes (Chapitre 2, Section 2.2).
Une revue des approches existantes applicables à l’évaluation des effets cumulatifs (notamment celles appliquées par diverses régions, pays et projets: HARMONY, CUMULEO, ODEMM) a été entreprise en 2015 (Korpinen, 2015). Cette revue a identifié des outils adaptables et applicables à l’évaluation des effets cumulatifs pour le QSR mais il existe un écart entre la série d’indicateurs OSPAR en cours de développement et les données correspondantes. Ainsi aucune des approches n’est facilement utilisable à moins qu’elles ne soient modifiées pour convenir au programme de travail d’OSPAR. Il faut bien comprendre les indicateurs communs OSPAR avant d’envisager ce type de modification.
L’évaluation des effets cumulatifs pour le prochain QSR OSPAR est donc conçue comme un prolongement des travaux thématiques d’OSPAR sur les indicateurs plutôt que la réalisation d’une évaluation tout à fait distincte. L’approche appliquée à l’évaluation des effets cumulatifs sera étendue et intègrera les indicateurs communs individuels et des flux de travaux thématiques plus généraux, en:
- permettant d’exprimer un message clair sur les résultats de l’évaluation de chaque indicateur concernant l’état des composants des écosystèmes
- décrivant cumulativement les tendances temporelles (trajectoires) révélées par l’évaluation de l’indicateur (notamment, le cas échéant, en expliquant toute variation de la valeur de l’indicateur d’une région OSPAR à l’autre ou au sein de régions)
- identifiant les pressions connues pour avoir des effets cumulatifs majeurs sur la valeur de l’indicateur – et, selon le cas, en mentionnant toute mesure existante.
L’évaluation des effets cumulatifs pour le prochain QSR OSPAR appliquera une approche flexible et adaptive pour fournir un processus plus proportionnel et pragmatique (plutôt qu’en imposant une approche unique (telle que dans le cas de HARMONY, CUMULEO, ODEMM). Ceci signifie que l’évaluation des effets cumulatifs s’inspire des flux de travaux plus généraux d’OSPAR et que sa conception peut lui permettre d’être compatible avec les procédures et les résultats. Ainsi la plupart des approches appliquées à l’évaluation des effets cumulatifs ont pour objectif de produire une carte alors qu’en réalité toutes les « pressions » ou paramètres de la « biodiversité » ne peuvent pas (ou ne devraient pas) nécessairement être cartographiées car l’échelle, la résolution, la fréquence ou l’importance de certains paramètres risquent d’être déformées dans une carte bidimensionnelle. On peut adapter l’évaluation des effets cumulatifs OSPAR pour convenir aux données et aux évaluations des flux de travaux thématiques du Programme coordonné de surveillance de l’environnement OSPAR (CEMP) (Figure 1) plutôt que d’adapter les données pour qu’elles conviennent à une approche. Ces travaux se déroulent en dialoguant avec les responsables des indicateurs afin de mieux comprendre les données, le fonctionnement et les résultats des indicateurs.
Ce programme de travail se poursuit en se focalisant essentiellement sur la détermination de l’adaptation optimale des flux de données discrètes et indicateurs et des regroupements et méthodes les plus appropriés pour conjuguer les paramètres et indicateurs dans l’évaluation des effets cumulatifs. Le but est d’inclure dans le prochain QSR OSPAR une évaluation des effets cumulatifs basée sur une série de mécanismes de cause à effet alignés sur les travaux thématiques de surveillance et d’évaluation d’OSPAR. L’application de cette approche pragmatique à pour intention de regrouper des paramètres comparables de manière à pouvoir remonter aux facteurs de causalité des effets pour informer les décisions de gestion.
Afin de s’assurer (autant que possible) que la conjugaison des diverses voies d’exposition et des méthodologies d’évaluation ultérieures sont compatibles, on réalisera un filtrage simple afin d’établir une distinction entre les pressions de sources ponctuelles[1] et les pressions de sources dispersives[2] et d’identifier le comportement temporel et spatial (tridimensionnel) des pressions et toute conséquence des pressions-effets pertinente à l’évaluation (telle que les effets aigus par rapport aux effets chroniques). On pourra cumuler les effets selon la méthode la plus appropriée une fois que les diverses pressions et conséquences des pressions-effets auront été filtrées (Figure 2).
On utilise des études de cas pour tester les aspects pratiques de la compréhension des indicateurs et données correspondantes ainsi que pour conjuguer les séries de données. Ceci permettra d’orienter les travaux supplémentaires nécessaires. Les Pays-Bas ont entrepris deux études de cas connexes qui appliquent un cadre de travail pour déterminer les voies d’exposition des effets cumulatifs décrivant les facteurs de causalité pour les dangers (sources des pressions) aux conséquences (effets) sur un récepteur unique (population de marsouin commun) (voir l’étude de cas).
[1] Les pressions « sources ponctuelles » sont celles dans le cadre desquelles il existe une relation privilégiée entre l’activité et la pression (et l’effet), par exemple la pression « modifications de la structure des habitats », exercée par l’extraction d’agrégat, ne se manifestera que dans les endroits où les minéraux sont effectivement extraits; « l’extraction des espèces ciblées » par la pêche ne se manifestera que dans les zones où les navires de pêche sont opérationnels.
[2] Les pressions « dispersives » sont celles dans le cadre desquelles la pression (et l’effet) couvrent une zone spatiale plus étendue que l’activité responsable, par exemple le bruit se propage au-delà de sa source (par exemple battage de pieux); les nutriments et les substances chimiques dangereuses pénétrant le milieu marin par les fleuves se disperseront.

Figure 1. Domaines thématiques des travaux OSPAR fournissant des éléments pour l’évaluation des effets cumulatifs

Figure 2 Illustration schématique de l’évaluation des effets cumulatifs OSPAR
Ayant établi que l’évaluation des effets cumulatifs pour le prochain QSR OSPAR doit se fonder sur une compréhension claire des causes and conséquences des dangers pouvant avoir un impact sur l’état des écosystèmes marins (notamment tout contrôle juridique ou de gestion correspondant), il est désormais nécessaire de posséder une méthode simple permettant de conjuguer ces éléments. La méthode appliquée à la création de ces relations de causalité est une analyse nœud papillon modifiée (CIEM, 2014). Selon l’Organisation internationale de normalisation (ISO) une analyse nœud papillon est « une représentation schématique simple pour décrire et analyser les voies d’un risque, des dangers aux résultats, et examiner les contrôles ». Cette approche est illustrée dans la Figure 3, le danger étant représenté par le nœud, les facteurs de causalité énumèrés à gauche et les conséquences énumérées à droite. Des contrôles peuvent être insérés pour agir sur tout lien possible entre les causes, le danger et les conséquences potentielles. On peut envisager la position des contrôles comme suit:
- la première série de contrôles se situe entre les causes et l’évènement central (le nœud). Ces barrières ont pour but d’empêcher les causes de présenter un danger en les éliminant, évitant et contrôlant (par exemple réduire la probabilité d’un danger tel qu’une modification de l’état des écosystèmes). On appelle souvent ces « barrières » des contrôles préventifs.
- la deuxième série de contrôles se situe entre le danger et les conséquences. Ils ont pour but de fournir une atténuation ou un rétablissement à partir des conséquences résultant du danger (par exemple réduire l’ampleur et la gravité des impacts sur la structure ou la fonction des écosystèmes ou les services écosystémiques). On appelle souvent ces « barrières » des contrôles d’atténuation ou de rétablissement.
- la troisième série de contrôles (pas représentés sur la Figure 3) peut se situer entre un contrôle et un facteur de progression. Ces contrôles ont pour but d’empêcher le facteur de progression d’entraîner un échec des autres contrôles.

Figure 3. Analyse nœud papillon
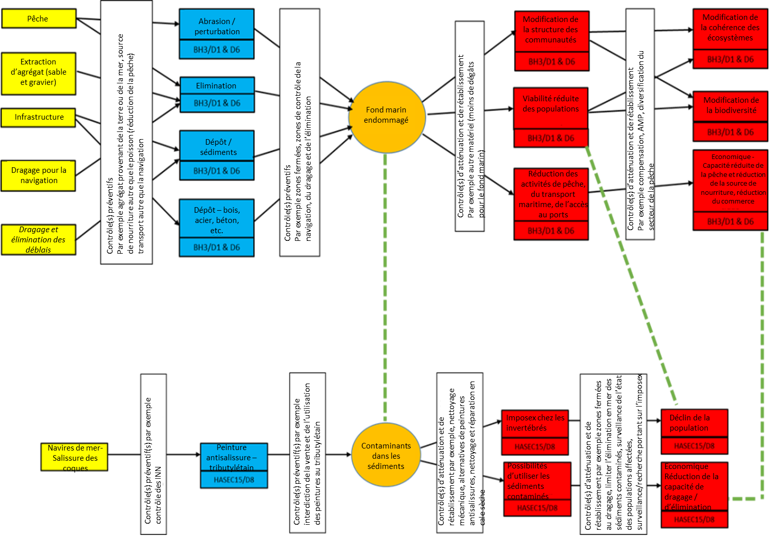
L’évaluation des effets cumulatifs dans le prochain QSR OSPAR se concentrera sur des composants prédéfinis (nœud papillon) basés sur les programmes de travail essentiels des comités thématiques OSPAR. Les nœuds papillon sont créés pour résumer et élargir le contenu des fiches d’évaluation pour chaque indicateur commun OSPAR. Un exemple de nœud papillon pour l’indicateur de la dégradation du fond marin (BH3) se trouve dans la Figure 4.

Figure 4. Analyse nœud papillon telle qu’appliquée à la dégradation du fond marin
Il existe diverses options permettant de conjuguer des nœuds papillon pour chaque indicateur dans l’évaluation des effets cumulatifs. Une fois les travaux de création des nœuds papillon pour chaque indicateur achevés, des liens seront déterminés entre des paramètres connexes, tels que reliant des pressions, des dangers ou des effets selon la nature des relations et la confiance qu’elles inspirent. Un exemple identifiant des points potentiels de cumul entre des nœuds papillon pour deux indicateurs liés aux sédiments marins (étain organique dans les sédiments et dégradation du fond marin) se trouve dans la Figure 5.
Une fois le réseau (ou sous-groupes) de nœuds papillon connectant les indicateurs achevé(s), on appliquera la méthode d’expansion de la visualisation de l’effet qui convient le mieux (c’est-à-dire sous forme de carte, de graphique, qualitative, quantitative).
L’application de l’approche nœud papillon pour décrire et intégrer les indicateurs permet de comprendre si et comment il existe des liens entre les résultats des travaux thématiques d’OSPAR (tels que provenant de chaque indicateur ou de groupes d’indicateurs) afin de réaliser une évaluation (holistique) cumulative définitive.

Figure 5. Création d’une évaluation des effets cumulatifs utilisant des indicateurs communs OSPAR
Des études de cas sont en cours de développement afin de tester et de décrire l’application pratique de l’approche effets cumulatifs pour le prochain Bilan de santé (QSR) OSPAR. Ces études de cas évolueront au fur et à mesure que progresse notre compréhension de la série d’indicateurs et si/comment ils peuvent être conjugués dans une évaluation des effets cumulatifs.
Les Pays-Bas ont entrepris deux études de cas connexes de l’évaluation des effets cumulatifs se penchant sur les effets des activités humaines sur le marsouin commun. La première présente un cadre de travail général sur la méthode d’évaluation des effets cumulatifs de toutes les pressions (les plus pertinentes) exercées sur les populations de marsouin commun. Dans la deuxième étude de cas, la structure de ce cadre de travail est plus détaillée et quantitative pour les effets cumulatifs des bruits impulsifs sur les populations de marsouin commun en mer du Nord. Le cadre de travail de la Figure 2 est appliqué pour déterminer les voies d’exposition cumulatives à partir de multiples pressions-effets causés par des activités (sources) multiples sur un récepteur unique.
Etude de cas 1: Evaluation des effets cumulatifs sur les populations de marsouin commun
La manière dont les pressions conduisent aux effets varie. Les captures accessoires de mammifères marins ont un impact direct et mesurable sur les populations dans la mesure où les animaux pourraient mourir alors que, en général, l’exposition à des bruits impulsifs sous-marins n’est pas responsable directement d’une mortalité mais aura un effet sur leur comportement et en fin de compte sur leur forme physique / chances de survie et reproduction. Des interactions éventuelles entre les diverses combinaisons de pressions / effets risquent d’amplifier ou de réduire les effets potentiels. L’approche décrite dans les figures a et b a été appliquée à l’identification et la rationalisation des rapports entre les pressions et les composants des écosystèmes. La figure b comporte un tableau simplifié d’une évaluation des effets cumulatifs sur le marsouin commun. Les flèches allant des pressions vers les effets indiquent qu’une pression peut avoir des effets multiples mais également qu’un certain type d’effet pourrait résulter de pressions multiples.

Figure a. Représentation simplifiée d’une évaluation des effets cumulatifs

Figure b. Présentation simplifiée des sources, pressions (ponctuelles ou dispersives) et voies d’exposition dans une évaluation des effets cumulatifs sur le marsouin commun
Il s’agit d'un aperçu schématique des mécanismes d’effet potentiel par lesquels les activités humaines peuvent affecter les populations de marsouin commun, l’objectif de cette étude de cas a que ce soit spécifique pour les (une série limitée de) pressions considérées les plus pertinentes. Les lignes épaisses du graphique indiquent un rapport établi qui est également et probablement d’une importance relative. Les rapports indiqués par des lignes fines sont également établis mais on considère que leur importance relative est bien moindre. Les lignes pointillées indiquent des rapports que l’on présume exister mais qui n’ont pas été établis ou ne peuvent pas encore être quantifiés. L’épaisseur des lignes pointillées indique également l’importance relative de ces rapports.
Dans cette étude de cas, les rapports pressions-effets sont étayés par une étude de la documentation et de la base des connaissances au sein des comités OSPAR et des travaux thématiques. Cette analyse rationalise les rapports afin d’identifier les plus importants, indiqués par des flèches épaisses, continues et pointillées (Figure c). Les pressions que l’on soupçonne avoir un grand impact sur les populations de marsouin commun en mer du Nord et sur lesquelles assez d’informations quantitatives sont disponibles pour pouvoir estimer les effets sur les populations sont: captures accessoires de la pêche (mortalité accrue), bruits impulsifs sous-marins (perte d’habitat) et polluants (réduction de la forme physique / perturbation de la reproduction).
Les espèces ciblées par l’industrie de la pêche pourraient être la proie préférée du marsouin commun. On ne peut donc pas exclure les impacts négatifs sur les populations de marsouin commun dus à la réduction des proies disponibles causées par la pêche. Il est cependant difficile de quantifier ces rapports pour diverses raisons. De plus, l’ampleur des effets sur les populations n’est pas évidente. Le rapport industrie de la pêche ® concurrence (réduction de la forme physique, perte d’habitat) pourrait donc être un rapport méconnu mais potentiellement important.
L’étude de cas démontre que les effets d’une pression à sources multiples (bruits impulsifs sous-marins) sur un composant unique de l’écosystème (populations de marsouin commun) peuvent être élargis assez facilement pour produire une évaluation des effets cumulatifs de toutes les pressions anthropiques exercées sur cette espèce. On aura donc besoin de données quantitatives suffisantes sur les effets des pressions anthropiques majeures exercées sur la survie (mortalité), la forme physique, la reproduction et la perte d’habitat pour les populations de marsouin commun. L’étude de cas indique que des données adéquates sur les trois pressions anthropiques majeures (captures accessoires, bruits impulsifs sous-marins, pollution) sont probablement disponibles pour estimer les impacts sur toutes les populations de marsouin commun en mer du Nord. A l’heure actuelle, l’étude de cas n’a quantifié que les rapports potentiels entre les effets des bruits impulsifs sous-marins et les populations de marsouin commun.

Figure c. Sources, pressions et voies d’exposition principales pour une évaluation des effets cumulatifs sur le marsouin commun
Etude de cas 2: Evaluation des effets cumulatifs des bruits impulsifs sur les mammifères marins
L’approche décrite ici a été appliquée par le gouvernement néerlandais à l’octroi de permis pour la construction de parcs éoliens offshore. A l’heure actuelle, OSPAR n’a pas convenu d’une méthodologie pour l’évaluation des effets des bruits impulsifs sous-marins mais l’approche appliquée peut néanmoins être utilisée pour mieux envisager des possibilités.
Cette étude de cas utilise une approche en étapes pour évaluer (les effets des) les bruits impulsifs sur les mammifères marins dans la zone maritime OSPAR. Ceci crée des liens entre deux indicateurs communs OSPAR (bruits impulsifs sous-marins et répartition et abondance des cétacés). L’approche néerlandaise appliquée à l’évaluation des effets cumulatifs des bruits impulsifs sous-marins sur les populations de marsouin commun est décrite par Heinis and de Jong (2015), et résumée comme suit:
Etape 1: Quantifier la propagation des bruits sous-marins
Etape 2: Déterminer la zone affectée par les bruits sous-marins: paramètres des effets et valeurs seuils
Etape 3: Quantifier le nombre d’animaux affectés
Etape 4: Calculer le nombre de « journées de perturbation des animaux»
Etape 5: Evaluer l’impact possible sur la population
Etape 6: Evaluer les effets cumulatifs des projets / sources de bruits impulsifs sous-marins multiples.
Cette approche a été conçue pour être compatible avec les données recueillies dans le registre des bruits OSPAR. Il faut comprendre, sur le plan qualitatif ou quantitatif, les rapports entre les pressions et leurs effets sur les animaux individuels pour pouvoir réaliser une estimation précise des effets sur une population (qu’ils soient cumulatifs ou non). De telles informations sont disponibles (avec une certaine marge d’erreur) pour la plupart des étapes énumérées. Néanmoins, la traduction des effets directs (perturbations) en effets sur les populations est entravée par un manque fondamental de connaissances pour l’étape 5. L’approche néerlandaise appliquée à ce problème a consisté à utiliser un modèle de population à titre de solution temporaire (Figure d).

Figure d. Approche détaillée appliquée à une évaluation des effets cumulatifs sur le marsouin commun
Les méthodes de détermination, d’interprétation et d’utilisation des résultats pour informer les décisions de gestion devront être absolument transparentes pour pouvoir être acceptées au niveau international. Dans cette étude de cas, on assure la transparence en indiquant, à chaque étape, les incertitudes et leur influence relative sur les résultats. Ceci permet d’orienter les futurs travaux de recherche. La vérification de la taille des populations (qu’elle soit mesurée ou modélisée) est clairement prioritaire pour permettre à cette méthodologie d’être acceptable à l’échelle régionale.
L’approche flexible et adaptive appliquée à l’évaluation des effets cumulatifs pour le prochain QSR OSPAR peut utiliser au mieux les séries de données et les meilleures connaissances découlant des évaluations thématiques dans le cadre du Programme coordonné de surveillance de l’environnement OSPAR (CEMP). Elle garantit également que les résultats de l’évaluation des effets cumulatifs peuvent être alignés sur ceux des évaluations individuelles, c’est-à-dire que les conclusions essentielles de l’évaluation des effets cumulatifs peuvent faire l’objet d’entretiens dans le cadre des autres chapitres du QSR.
Bien que les méthodes passées en revue antérieurement par OSPAR (c’est-à-dire HARMONY, CUMULEO, ODEMM) soient encore pertinentes, on pense désormais qu’il est préférable de cibler la méthodologie sur les paramètres impliqués, plutôt que d’imposer une approche uniforme appliquée à l’évaluation des effets cumulatifs. A cet égard, il importe que l’approche appliquée à l’évaluation des effets cumulatifs conserve la flexibilité d’incorporer de nouvelles connaissances scientifiques lorsqu’elles seront disponibles. Ce faisant, on présume qu’il vaut mieux commencer avec ce qui est réalisable et se concentrer sur les secteurs et activités humaines sources qui présentent une importance particulière dans une région donnée, l’approche étant élaborée au fur et à mesure que la compréhension s’améliore, établissant des liens avec les comités et les groupes d’experts OSPAR en tant que de besoin.
A distinction needs to be made between knowledge gaps for cumulative effects assessment per se and those specifically for the next OSPAR Quality Status Report (QSR) assessment. The former require work on, for example, species and habitat distributions / abundance; understanding pressure interactions (additive, antagonistic, synergistic); accumulation methodologies; and ecosystem models. However, the targeted approach being applied for the next QSR and the alignment of the cumulative effects assessment with existing thematic work streams helps to narrow the field.
Since work to extract information from the suite of assessment sheets (and wider work streams) for use in the cumulative effects assessment has only just started, it is not yet possible to specify gaps in the existing thematic work streams that will hinder its application, although there will undoubtedly be some. However, the flexibility of the approach is such that the cumulative effects assessment can adapt to fit around knowledge gaps. Nevertheless, it is acknowledged that this would have direct implications for the certainty and potential robustness of the assessment.
is F., C.A.F. de Jong & Rijkswaterstaat Underwater Sound Working Group, 2015. Cumulative effects of impulsive underwater sound on marine mammals. TNO report 2015 R10335-A. pp. 86.
ICES. (2014). Report of the Joint Rijkswaterstaat/DFO/ICES Workshop: Risk Assessment for Spatial Management (WKRASM), 24–28 February 2014, Amsterdam, the Netherlands. ICES CM 2014/SSGHIE:01. 35 pp. http://ices.dk/sites/pub/Publication%20Reports/Expert%20Group%20Report/SSGHIE/2014/WKRASM2014.pdf
Korpinen, S. (2015) OSPAR Case Study on Cumulative Effects: Evaluation of the methods and analysis of their outcomes. Report to CEFAS, Final version 2 January 2015

